购物车 0 注 册   |   登 录

学术前沿

 
联系我们

咨询热线:

17715390137

18101240246

18914047343

邮件:mxenes@163.com

扫码关注或微信搜索公众号:

二维材料Fronrier
关注后点击右下角联系我们,

进入企业微信。

专业服务在线

学术前沿
您的位置: 首页 > 学术前沿 > 纳米酶

11

文章来源:北科新材 浏览次数:4780时间:2021-04-26 QQ学术交流群:1092348845

导语

超氧化物是哺乳动物细胞中产生的主要活性氧(reactive oxygen species, ROS)之一,细胞内超氧化物的过量累积会导致细胞组分的损伤。超氧化物歧化酶(superoxide dismutase, SOD)能够调控细胞内超氧化物的水平。在哺乳动物细胞内,SOD有三种亚型,包括胞浆SODSOD1)、线粒体SODSOD2)和胞外SODSOD3),其中最丰富的SOD1亚型也同样存在于线粒体膜间隙,在调节细胞超氧化物含量、维持线粒体膜稳定性等方面发挥重要作用。研究表明,由于SOD功能缺失ROS积累导致的线粒体膜电位失衡会影响线粒体能量供应功能,而神经元对ATP高度依赖,因此SOD酶活性丧失与阿尔兹海默症等多种神经系统疾病相关。开发具有特定SOD活性的人工酶可以维持线粒体的完整性和细胞的氧化还原稳态,对各种神经系统疾病的治疗具有重要意义。

纳米酶是一类具有类酶活性的纳米材料,由于在生物医学领域的应用潜力,纳米酶引起了人们的广泛关注,但是目前绝大部分报道的纳米酶都是具有氧化酶(oxidase, OXD)或过氧化物酶(peroxidase, POD)活性,具有SOD活性等调控细胞氧化还原水平的纳米酶很少,并且在细胞内纳米酶是否能够完全代替天然酶的关键功能还尚未清楚。针对以上问题,印度科技学院Govindasamy Mugesh团队开发了具有高SOD酶活性的钒酸铈(CeVO4)纳米酶,该纳米酶能够控制SOD1SOD2缺失神经元细胞的超氧化物水平,从而恢复线粒体功能,调节ATP水平。此外,CeVO4纳米酶能够恢复氧化应激条件下抗凋亡Bcl-2家族蛋白的功能,保护神经元细胞。  


实验内容

1CeVO4纳米酶的合成和表征:

使用EDTA作为稳定剂,通过水热法合成了尺寸为50 nmCR1)、100 nmCR2)、150 nmCR3)的CeVO4纳米棒,通过透射电镜观察表明其具有良好的均一性和分散性(图1),高分辨率透射电镜图像显示出与正方CeVO4纳米棒[200]平面相对应的规则条纹。

图片

1 不同尺寸CeVO4纳米棒的TEMHRTEM图像: ab) 50 nm (CR1) cd) 100 nm (CR2) ef) 150 nm (CR3)


2 CeVO4纳米酶的SOD酶活性检测:

使用WST-1试剂盒测定了CeVO4纳米酶的SOD酶活性,三种尺寸的CeVO4均具有SOD酶活性(图2)。与目前已报道的SOD纳米酶相比,该CeVO4纳米酶表现出更高的SOD活性。此外,在CeVO4纳米酶反应体系中加入HRPABTS,能够在405 nm处检测到ABTS氧化产物,表明CeVO4催化超氧化物产生H2O2

图片

2 a) CeVO4纳米酶的SOD酶活性,能够催化超氧化物产生H2O2和氧气。b-d) 分别显示CR1CR2CR3SOD酶活性。e) ABTS/HRP法测定纳米酶催化反应过程中H2O2的生成。f) CR1CR2CR3与其他相关金属氧化物纳米颗粒的SOD酶活性比较。


3CeVO4纳米酶保护SOD酶损耗神经元细胞。

首先检测了CeVO4纳米酶的细胞摄入情况,将不同尺寸的CeVO4纳米酶与SH-SY5Y细胞孵育48h,均被细胞内化,其中尺寸为100 nmCeVO4纳米酶(CR2)内化效率较其他两种低,这可能是由于CR2表面吸附较多的蛋白冠。接着,对CeVO4纳米酶的细胞保护作用进行评估,发现在SOD1抑制剂(diethyldithiocarbamate, DDC)组(图3)和SOD1敲低组(图4)以及SOD2敲低组(图5)中,CeVO4纳米酶均表现较好的氧化应激调控能力,并能够维持线粒体正常的膜电位,保护神经元细胞。

图片

3 a) 通过ICP-OES分析孵育1小时和24小时后,SH-SY5Y细胞对CeVO4纳米酶的内化效率。 b) DDC抑制SOD1活性后,CeVO4纳米酶对SH-SY5Y细胞的保护作用,以及c)超氧化物含量变化。d)线粒体膜电位变化。


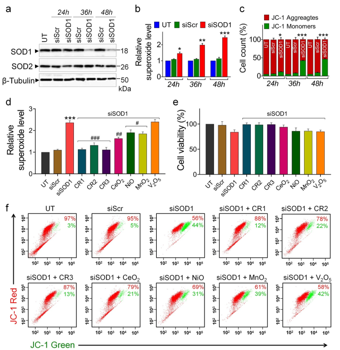
图片4 SOD1敲低后CeVO4纳米酶对SH-SY5Y细胞的保护作用。


图片

5 敲低SOD2组中CeVO4纳米酶对SH-SY5Y细胞的保护作用。


4CeVO4纳米酶恢复应激条件下抗凋亡蛋白表达水平。

SOD1功能丧失会导致Bcl-2家族蛋白羰基化,该文章发现,SH-SY5Y细胞内敲低SOD1后,抗凋亡蛋白Bcl-2Bcl-xL表达量均明显降低,而在孵育CeVO4纳米酶后,其表达量明显恢复,且由于SOD1功能丧失导致的细胞ATP水平降低也得到一定程度恢复(图6)。

图片

6 CeVO4纳米酶恢复抗凋亡蛋白水平。


总结

本文报道了具有高SOD活性的CeVO4纳米酶,能够在生理条件下催化超氧化物转化为过氧化氢和氧气。本文首次证明纳米酶可有效替代活细胞中天然酶的功能。用纳米酶处理SOD1SOD2缺失的细胞可防止线粒体氧化损伤,恢复线粒体完整性,并提高抗凋亡Bcl-2家族蛋白水平,有效保护神经元细胞活性。


参考文献:

Singh N, NaveenKumar SK, Geethika M, Mugesh G. A Cerium Vanadate Nanozyme with Specific Superoxide Dismutase Activity Regulates Mitochondrial Function and ATP Synthesis in Neuronal Cells. Angew Chem Int Ed Engl. 2021 ,60(6):3121-3130.


 

温馨提示:北京北科新材科技有限供应产品仅用于科研,不能用于人体。部分网站示意图源自互联网,图片仅供参考,请以实际测试结果为准,如有侵权请联系我们立即删除。产品参数仅供参考,请以实际值为准!
版权所有 © 2019 北京北科新材科技有限公司
All rights reserved. 京ICP备16054715号-2
在线咨询
电话咨询
17715390137
扫一扫

扫一扫