购物车 0 注 册   |   登 录

学术前沿

 
联系我们

咨询热线:

17715390137

18101240246

18914047343

邮件:mxenes@163.com

扫码关注或微信搜索公众号:

二维材料Fronrier
关注后点击右下角联系我们,

进入企业微信。

专业服务在线

学术前沿
您的位置: 首页 > 学术前沿 > 水凝胶

IF :20.3 ! 智能水凝胶双驱动助力糖尿病伤口愈合

文章来源:北科纳米专业的纳米材料合成专家 浏览次数:2时间:2026-02-26 设计合成:18101240246

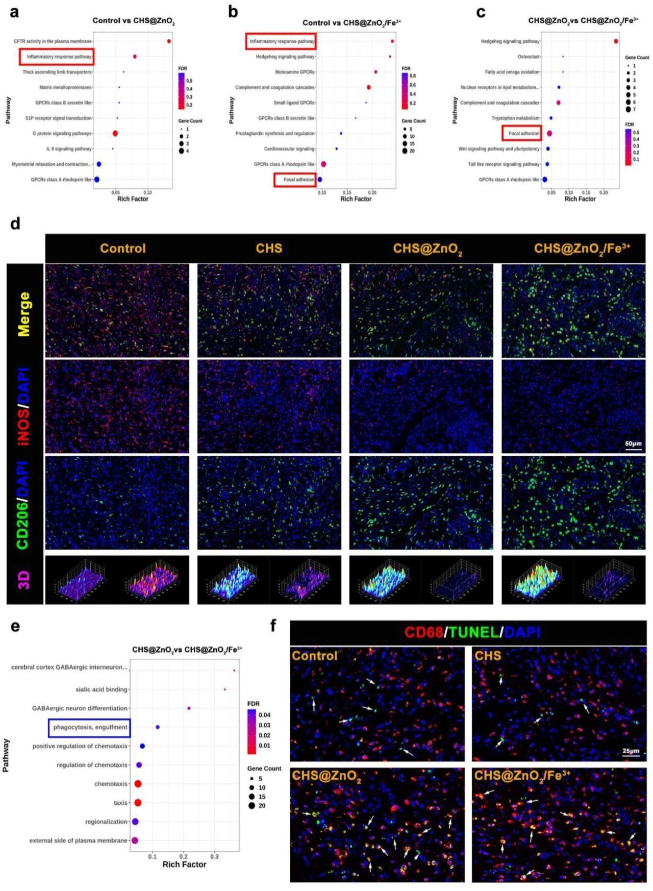
本文研究了如何利用一种新型动态响应水凝胶来协同调控伤口微环境并施加生物物理刺激,从而高效促进糖尿病慢性伤口的愈合。研究创新性地构建了一种具有动态网络和力学性能可调节的水凝胶敷料,通过其活性氧响应特性和PIEZO1介导的细胞力学传导机制,实现了对炎症、氧化应激和血管生成等多个修复环节的精准干预。相关研究成果以标题《动态响应的水凝胶配合机械刺激,通过激活压电1介导的血红细胞作用,促进糖尿病伤口愈合》的形式,发表在生物材料领域的知名期刊《Bioactive Materials》上。


创新点

01

协同调控策略

区别于传统的单一药物递送系统,本研究将生化调控(清除ROS、抗炎)与物理调控(可调节的机械刺激)相结合,提供了一种“双管齐下”的伤口管理新范式。

02

动态自适应材料

开发的水凝胶具备“动态响应”和“网络重构”能力。其机械强度可根据微环境变化(如ROS水平)而增强,从而为伤口愈合的不同阶段提供相匹配的力学支撑。

03

新颖的作用机制

深入揭示了该水凝胶通过物理刺激激活细胞机械敏感离子通道PIEZO1,进而调控巨噬细胞极化以促进炎症消退的分子通路,为物理疗法治疗慢性伤口提供了新的机制解释。



材料开发



材料 / material

该水凝胶主要由修饰的甲醛聚糖(CHS)、透明质酸(HA)、海藻酸钠(SA) 以及核心功能成分 ZnO₂/Fe³⁺纳米颗粒 构成。

功能 / Function

ZnO₂/Fe³⁺纳米颗粒作为“智能响应单元”,能够在高ROS的伤口微环境中分解,释放的Fe³⁺离子可驱动水凝胶网络的动态交联与重建,从而在清除ROS的同时,自适应地增强水凝胶的机械性能,为后续的机械信号传导奠定物理基础。


思路延伸




类似的研究思路主要围绕如何赋予生物材料更“智能”的调控能力以应对复杂疾病环境,可延展方向包括:

多响应智能系统:开发对pH、酶、葡萄糖等多重微环境信号响应的水凝胶,实现更精准的按需药物释放和性能转换。

力-电耦合疗法:将压电材料或导电聚合物整合入敷料,探索电刺激与机械刺激的协同效应,更高效地调控细胞行为。

多靶点协同治疗:在材料中负载多种功能因子(如生长因子、抗菌肽、免疫调节剂),与物理刺激相结合,构建“一站式”的集成化治疗平台,针对慢性伤口愈合的多个障碍环节进行系统干预。


原文来源



期刊名称:Bioactive Materials

发布日期:2026-02-04

DOI:10.1016/j.bioactmat.2026.01.021

研发团队:Zaijin Tao, Ziyun Li, Yanxuan Shao, Yang Xiao, Xinbin Fan, Liuqing Yang, Zhenyu Sun, Tairong Cui, Zehou Sun, Jia Jiang, Xiaofeng Lian, Xuran Guo, Shen Liu, Xin Ma





       北科纳米-学术前沿公众号
二维材料Frontier 生物纳米材料前沿 MXenes Frontier 纳米医学Frontier

 

温馨提示:北京北科新材科技有限供应产品仅用于科研,不能用于人体。部分网站示意图源自互联网,图片仅供参考,请以实际测试结果为准,如有侵权请联系我们立即删除。产品参数仅供参考,请以实际值为准!
版权所有 © 2019 北京北科新材科技有限公司
All rights reserved. 京ICP备16054715号-2
纳米合成
18101240246
电话咨询
17715390137
扫一扫

扫一扫