购物车 0 注 册   |   登 录

学术前沿

 
联系我们

咨询热线:

17715390137

18101240246

18914047343

邮件:mxenes@163.com

扫码关注或微信搜索公众号:

二维材料Fronrier
关注后点击右下角联系我们,

进入企业微信。

专业服务在线

学术前沿
您的位置: 首页 > 学术前沿 > 水凝胶

IF :10.2!智能水凝胶:重编程炎症信号,开启糖尿病伤口再生新纪元

文章来源:北科纳米专业的纳米材料合成专家 浏览次数:48时间:2026-02-27 设计合成:18101240246

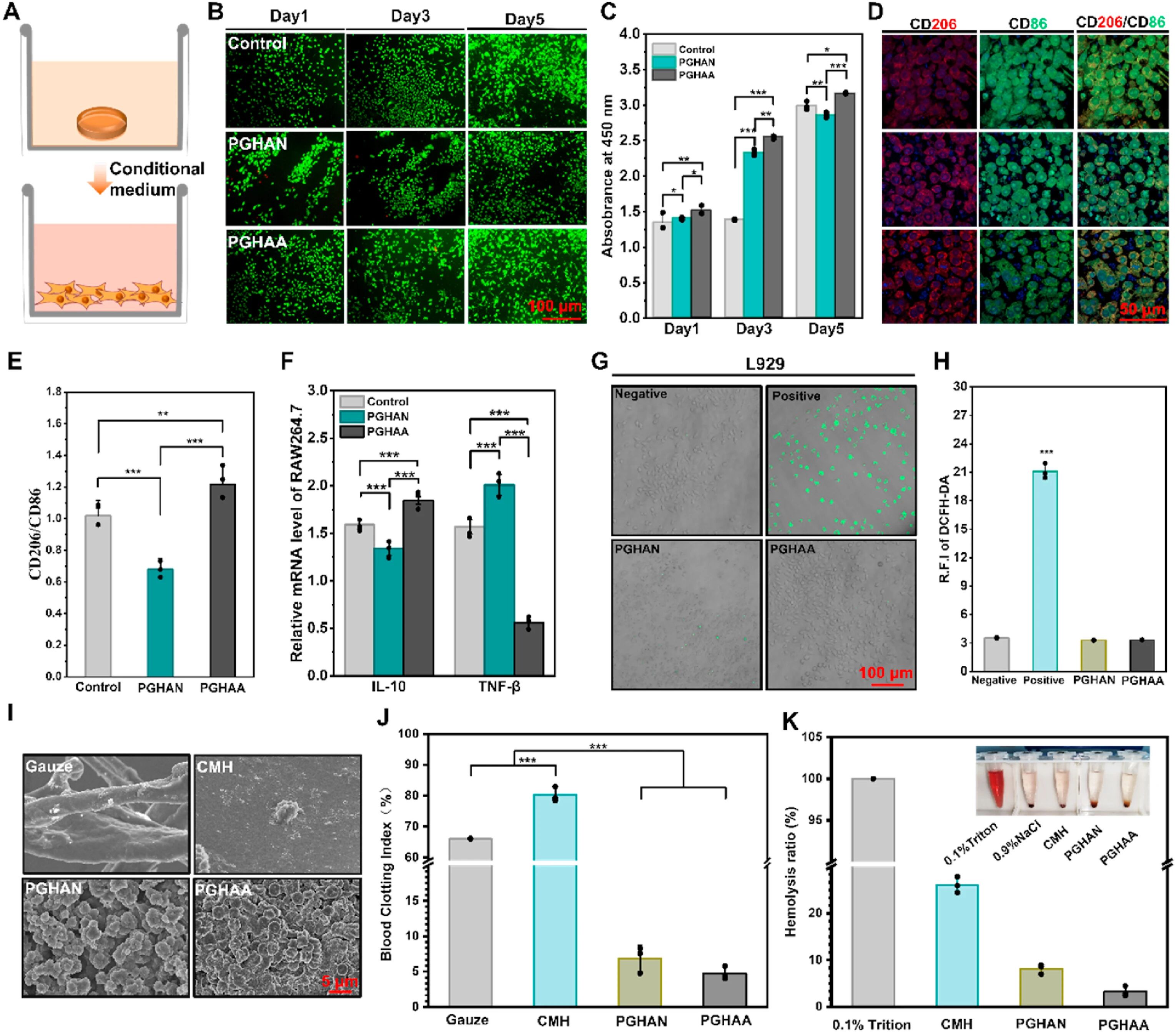
本文研究了一种用于糖尿病伤口修复的新型免疫调节水凝胶。糖尿病伤口因愈合环境复杂、易感染,传统修复手段面临挑战。为应对此难题,研究团队开发了一种名为PGHAA的可注射多糖水凝胶。该水凝胶通过独特的动态化学键实现自愈合与强组织粘附,并展现出抗菌与免疫调节功能。其核心创新在于,首次揭示并利用该水凝胶调控IL-17/NF-κB信号通路,将这一经典的炎症通路“重新编程”,转而驱动组织再生,从而有效加速了糖尿病慢性伤口的愈合进程。相关成果以题为“免疫调节水凝胶重编程 IL-17/NF-κB 信号,以驱动糖尿病伤口的再生”发表于期刊《Materials Today Bio》。


创新点


01

开创性的材料设计策略

首次将硼化桃胶与肟修饰透明质酸结合,并引入精氨酸作为动态交联组分,构建了集多种生物功能于一体的智能水凝胶平台。

02

“一站式”多功能集成

所开发的水凝胶并非单一功能敷料,而是同步实现了快速止血、牢固粘附、自愈合、广谱抗菌以及关键的免疫微环境调控,全方位应对糖尿病伤口愈合障碍。

03

机制研究的新视角

超越传统的抗菌抗炎框架,首次在糖尿病伤口修复领域将IL-17/NF-κB信号通路与促再生结局直接关联,为理解并干预慢性伤口提供了全新的分子靶点和理论依据。


图文导读


材料开发


材料 / material

研究合成了一种名为PGHAA的复合多糖水凝胶,其核心组分包括硼酸酯化的桃胶多糖(PG-BA)肟修饰的透明质酸(HA-ADH),并以精氨酸(Arg) 作为多功能交联剂。

功能 / Function

通过动态硼酯键、配位键等多重可逆相互作用,该材料表现出优异的自愈合能力、强韧且持久的湿态组织粘附性、有效的抗菌活性。更重要的是,它具备免疫调节功能,能引导伤口巨噬细胞向促进修复的表型极化。


思路延伸



类似的前沿研究思路主要集中在以下方向:

动态交联化学的应用:利用希夫碱、硼酸酯、金属配位等动态共价或非共价键,构建能响应伤口微环境(如pH、酶、活性氧)并发生性能转变的“智能”水凝胶,以按需释放药物或调整力学性能。

靶向免疫微环境调控:设计递送系统(如纳米颗粒、水凝胶)负载特定细胞因子(如IL-4、IL-10)、寡核苷酸(如siRNA)或小分子药物,精确调控巨噬细胞等免疫细胞的表型转换,将慢性炎症环境逆转为促再生环境。

老通路新用途”的机制探索:深入挖掘在慢性疾病中异常活跃的经典信号通路(如Notch、Wnt、Hippo通路),探索其在组织修复再生中的非经典功能,并开发材料学手段对其进行时空特异性调控,为再生医学提供新靶点。


原文来源

期刊名称:Materials Today Bio

发布日期:2026-02-04

DOI:10.1016/j.mtbio.2026.102890

研发团队:Hongyun Xuan, Zihao Liu, Keyu Lu, Yao Chen, Haonan Gu, Biyun Li, Jingjun Sun, Yan Jin, Yumin Yang, Huihua Yuan






       北科纳米-学术前沿公众号
二维材料Frontier 生物纳米材料前沿 MXenes Frontier 纳米医学Frontier

 

温馨提示:北京北科新材科技有限供应产品仅用于科研,不能用于人体。部分网站示意图源自互联网,图片仅供参考,请以实际测试结果为准,如有侵权请联系我们立即删除。产品参数仅供参考,请以实际值为准!
版权所有 © 2019 北京北科新材科技有限公司
All rights reserved. 京ICP备16054715号-2
纳米合成
18101240246
电话咨询
17715390137
扫一扫

扫一扫