中日联谊医院/长春应化所/北大口腔《AFM》:可注射的原位增强水凝胶,用于光热治疗和骨折修复
QQ学术交流群:1092348845
详细介绍
恶性骨肿瘤通常伴有骨缺损和严重的病理性骨折,这会使肿瘤治疗复杂化。目前的治疗策略可以在很大程度上抑制肿瘤增殖,但肿瘤的高复发率和相关的骨骼缺陷仍然是一个重大挑战。因此,迫切需要新的生物医学材料和非外科策略,以防止肿瘤复发和骨骼破坏。
近日,吉林大学中日联谊医院泌尿外科主任谷欣权教授、中国科学院长春应用化学研究所王帆副研究员和北京大学口腔医院主任医师卫彦合作,通过开发新型近红外(NIR)光响应和高机械强度水凝胶来提供出色的光热肿瘤治疗和骨折修复能力。由于具有上转化镧系元素-Au混合的纳米粒子和藻酸盐网络,因此水凝胶具有良好的生物相容性性和超强的光热效应。皮下肿瘤模型用于证明肿瘤可以通过局部光热治疗有效根除,在观察期内没有肿瘤复发。此外,注入的水凝胶具有高机械强度,通过稳定骨折的骨骼结构促进骨骼缺陷的修复。相关工作以“Injectable In Situ Induced Robust Hydrogel for Photothermal Therapy and Bone Fracture Repair”为题发表在《Advanced Functional Materials》上。
【水凝胶设计】
这项研究旨在通过对上转化纳米粒子(NPs)和藻酸盐,开发一种新型近红外(NIR)光响应复合水凝胶(UCNP-Au-Alg)。UCNP-Au-Alg水凝胶在 808 nm NIR 照射下快速加热,从而能够完全根除小鼠模型中的皮下实体肿瘤,而不会发生任何复发。由于与细胞外组织液Ca2+的相互作用,实现了水凝胶的体内机械增强。这些优良的机械性能使水凝胶能够支撑和修复受损的骨骼,从而显示出其修复和治疗骨骼相关并发症的潜力。
UCNP-Au-Alg水凝胶在肿瘤光疗和骨固定中的制造和应用的示意图
【纳米粒子及水凝胶的制备和表征】
UCNP纳米粒子是使用溶剂热法制备的,表面油酸与PEI交换后,通过 PEI 和 HAuCl 之间的重氧化反应,在UCNP@PEI表面原位生长的超小型 Au NP形成UCNP-Au NP。UCNP-Au 水溶液与海藻酸钠溶液混合,以获得可注射的 UCNP-Au-Alg 水凝胶。通过添加与细胞外基质浓度相近的Ca2+(2 mM) 形成高机械强度的 UCNP-Au-Alg 水凝胶。增加钙离子导致水凝胶的形貌发生了重大变化,进而改变了其机械性能。在压缩和拉伸测试中,水凝胶的断裂强度分别为1.3±0.2和1.2±0.1 MPa。
纳米粒子及水凝胶的制备和表征
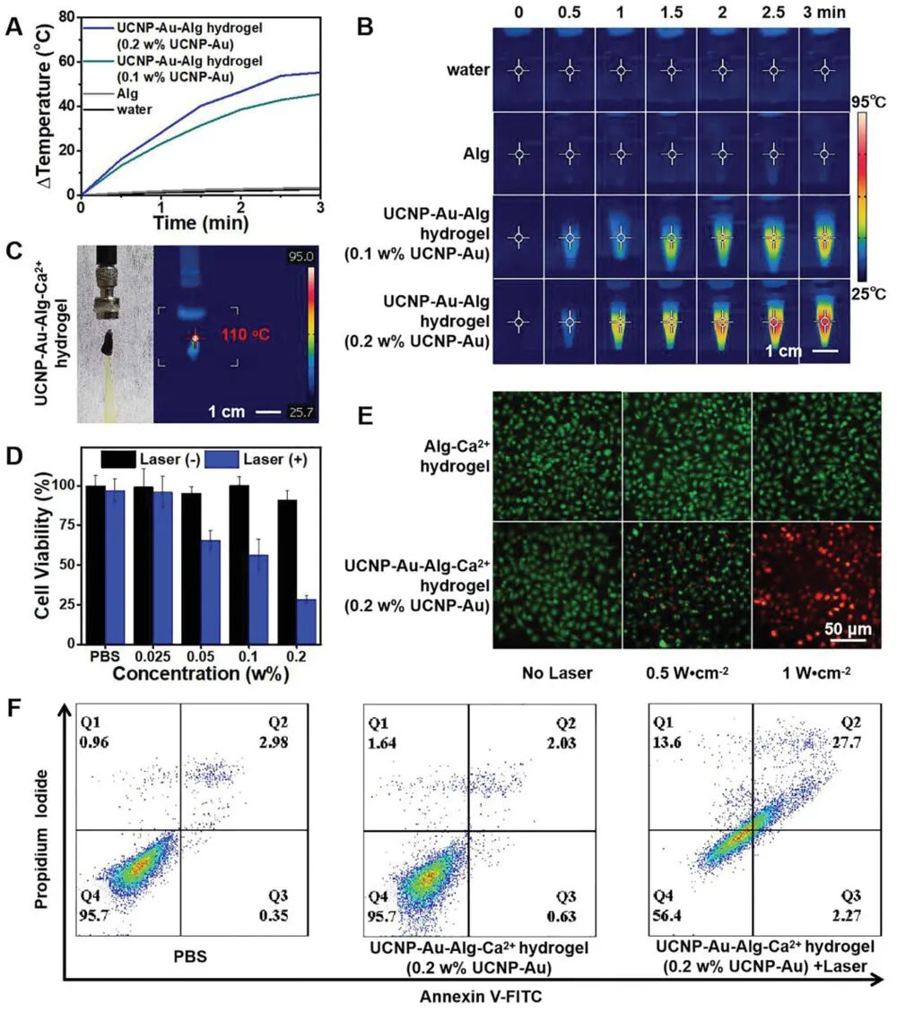
【UCNP-Au-Alg水凝胶体外光热效应】
UCNP-Au-Alg水凝胶由于超小型Au NPs的表面质子共振而表现出色的光热转换。具体来说,以1 W∙cm-2的功率密度辐照3分钟后,UCNP-Au-Alg水凝胶的温度迅速升高至 84°C(ΔT = 52.9 °C),光热转换效率(ƞ)为36.7%。增加Ca2+后,UCNP-Au-Alg水凝胶允许表面温度达到110 °C。
通过MTT和活/死细胞染色实验表明UCNP-Au-Au-Alg水凝胶在未辐照时具有良好的生物相容性,在辐照后,T24细胞的增殖被显著抑制。流式细胞仪显示,27.7%的辐照T24细胞死于晚期凋亡,是传统光热治疗导致坏死率的两倍。这些发现证明了UCNP-Au-Alg水凝胶具有可控的NIR光介导细胞杀伤能力。
UCNP-Au-Alg水凝胶体外光热效应
【体内评估UCNP-Au-Alg水凝胶的光诱导抗肿瘤特性及骨愈合功能】
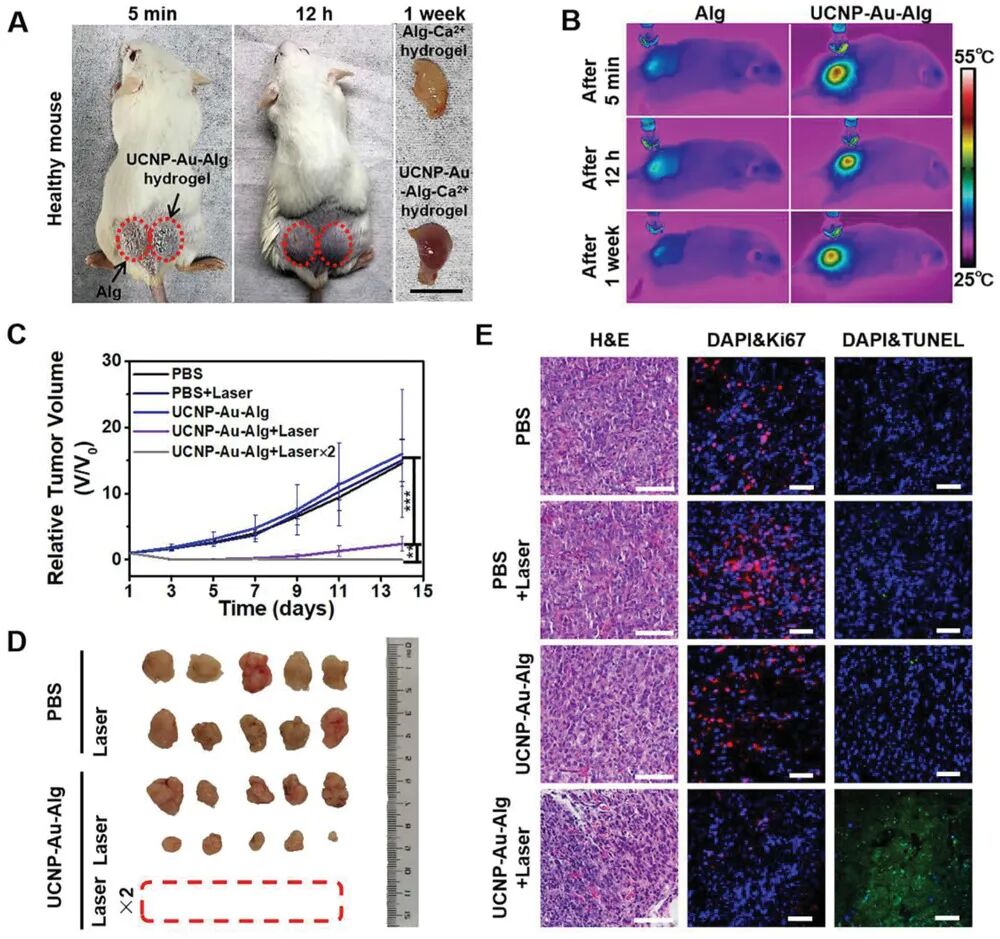
皮下注射后,水凝胶保持了一周的稳定。注射后5分钟、12小时后和一周后,以1 W∙cm-2的功率密度使用808 nm 激光照射3分钟后,小鼠的局部温度增加到 55 °C。
分别使用皮下肿瘤和头骨缺陷模型来评估PTT和骨愈合功能。患有T24肿瘤的雌性BALB/c裸鼠后腿区域右后部随机分为五组(n=5)。五种不同的处理方法包括:1) 无激光照射的PBS,2) 有激光辐照的PBS,3) 无激光辐照的UCNP-Alg-Au,4) UCNP-Alg-Au与激光照射一次,5) UCNP-Alg-Au与激光照射两次。与第 1 组、第 2 组和第 3 组相比,4 组和 5 组的肿瘤生长在 14 天内显著抑制。此外,第5组的肿瘤在第二次激光治疗后完全消除,14天后没有复发。肿瘤组织的染色显示,对照组的肿瘤细胞形状不规则。相比之下,大多数用水凝胶加辐照治疗的肿瘤细胞已经缩小,并观察到显著的凋亡。
体内评估UCNP-Au-Alg水凝胶的光诱导抗肿瘤特性
除了其光热治疗效果外,在骨缺损造模后,由于坚固的水凝胶的固定能力,在用UCNP-Au-Alg水凝胶处理的头骨中未观察到骨折,并且愈合过程中没有形成断裂线。
体内模型以评估UCNP-Au-Alg水凝胶的骨缺损修复和固定能力
总结: 本文开发出一种新型的坚固的UCNP-Au-Alg复合水凝胶,具有出色的光热转换和保留性能。皮下肿瘤模型用于证明肿瘤可以通过非侵入性 NIR 光操作在完全根除。软材料的自适应机械增强是在体内与环境 Ca2+ 的相互作用实现的,促进受损骨骼的有效愈合。因此,这种单一材料显示出作为骨相关癌症治疗的希望,并尽量减少由内部和外部压力影响引起的病理破裂。UCNP-Au-Alg水凝胶可能作为骨相关转移肿瘤临床应用的新方法。
全文链接:
https://onlinelibrary.wiley.com/doi/10.1002/adfm.202010779
- 上一款: 苏州纳米所JACS:二维导电MOF新进展!
- 下一款: 冉冉升起的 2D 之星:新颖的 MBenes

学术前沿
