用于糖尿病患者创面修复的GOD角蛋白水凝胶
QQ学术交流群:1092348845
详细介绍
糖尿病是以慢性高血糖为特征的最常见的代谢性疾病之一。病人的机体长期处于高血糖的刺激之下,在经历伤口愈合这一过程时,创口新生血管形成不良,细胞的营养和氧气供应不足,往往比血糖正常的个体的伤口愈合需要更多时间。角蛋白水凝胶因为其拥有的组织再生能力,在众多促进创伤愈合的敷料中极具优势。然而,大多数已报道的角蛋白水凝胶需要提前成型,很难契合不规则的创面。因此,开发兼具有良好生物学特性和简单制备工艺的能原位交联成型的角蛋白水凝胶仍是糖尿病患者创口愈合敷料研究乃至组织工程领域的一大难题。
针对这一难题,东华大学的杨光教授团队提出了他们的解决思路。他们利用葡萄糖氧化酶(GOD)催化创面体液中的葡萄糖氧化产生过氧化氢(H2O2),通过二硫键变换策略,在伤口原位成功形成角蛋白水凝胶。该策略不需要应用额外的交联剂或对角蛋白进行化学修饰,水凝胶前驱体可在3分钟内形成角蛋白水凝胶、对不规则创面实现良好的填充,并可以作为促血管生成药物的缓释载体,加速糖尿病伤口的愈合。相关成果 “Glucose-Triggered in situ Forming Keratin Hydrogel for the Treatment of Diabetic Wounds”发表于Acta BioMaterialia杂志上。
1. 角蛋白水凝胶的交联策略水凝胶前驱液由角蛋白、半胱氨酸和GOD组成。其中的半胱氨酸可以裂解角蛋白中固有的分子内二硫键,从而暴露出巯基;一旦水凝胶前驱液接触到创面, GOD则可以催化创面体液中的葡萄糖氧化,以间接温和的方式产生氧化力较高的H2O2,从而使巯基迅速交联形成分子间二硫键,在原位形成角蛋白水凝胶(图1)。

图1 角蛋白水凝胶的交联策略示意图
2. 角蛋白水凝胶的制备与表征考虑到糖尿病患者体液中葡萄糖浓度的差异,研究人员检测了在两种葡萄糖水平下,GOD浓度对凝胶时间的影响,发现凝胶形成时间与葡萄糖浓度以及GOD浓度成反比,当GOD为15 u/mL 时凝胶形成时间最短 (图2A)。为了进一步了解角蛋白水凝胶中包括溶胀率、凝胶时间、流变性能、力学性能等在内的各项参数,研究人员比较了不同角蛋白含量(10、15、20%)的GOD、O2和H2O2水凝胶的特性。发现相较于O2以及H2O2水凝胶,各GOD水凝胶均具有较低的溶胀率以及相对较小的孔径(主要范围为25 ~ 37μm),而这种微观结构有望在组织再生过程中支持细胞浸润。同时,在正常小鼠全层皮肤创面模型上进行的评估也证明GOD水凝胶可以通过神催化葡萄糖氧化法在原位快速形成角蛋白水凝胶(图2B)。接下来,不同方法制备的水凝胶的流变性能以及力学性能也分别通过振荡频率扫描和机械压缩试验得到了评估。结果表明,1)三种水凝胶均具有弹性;2)在同一角蛋白含量下, GOD水凝胶的弹性模量(G’)、抗压强度以及有效交联密度最高,H2O2水凝胶则相反(图3)。

图3 水凝胶的流变性能以及力学性能评估
3. 角蛋白水凝胶药物控释能力以及安全性评估研究人员在体外评估了不同方法制备的角蛋白水凝胶的药物控释能力以及降解能力。发现所有的水凝胶均能在体外自行降解,降解速率与水凝胶中二硫键交联密度成负相关。同时,研究人员将能促进皮肤再生血管生成的去铁胺(DFO) 通过物理混合加载于水凝胶中,发现水凝胶能控释药物且释放效率与水凝胶的降解效率相关。进一步的细胞毒性研究则提示GOD水凝胶以及搭载了DFO的GOD水凝胶不影响细胞的活性与增殖能力(图4)。

图4 不同水凝胶在体外的降解效率、药物控释能力以及细胞毒性研究
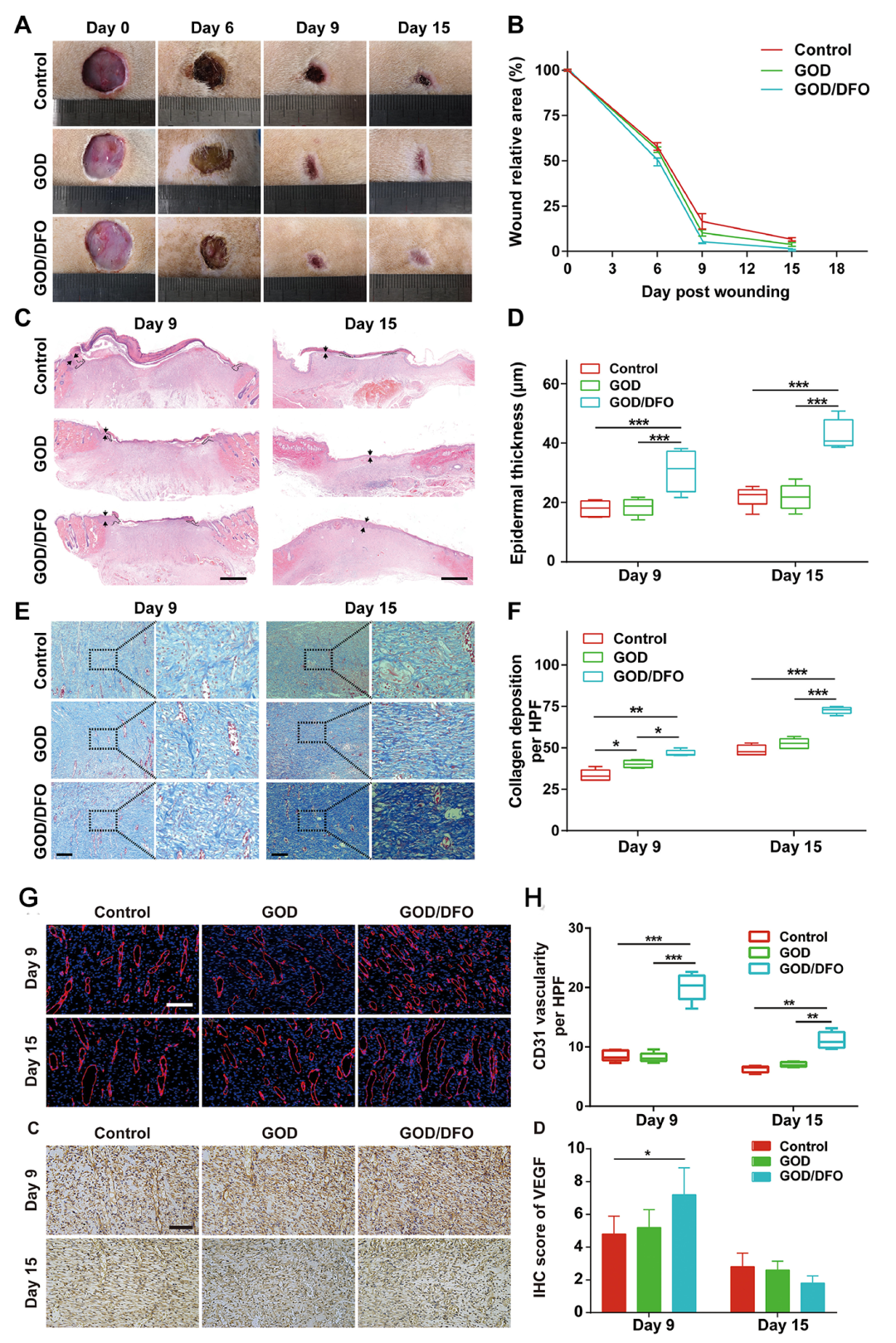
4. GOD角蛋白水凝胶在创面修复中的应用测试为了评估GOD水凝胶以及负载DFO的GOD水凝胶的创面愈合能力,水凝胶前体液被注射至糖尿病大鼠的全层切除创面上并在3分钟内形成了角蛋白水凝胶。与对照组(PBS注射)相比,GOD水凝胶加速了创面的愈合并在伤口完全愈合之前完成降解。而搭载了DFO的水凝胶在创面愈合过程中有效地促进了血管生成与表皮再生,具有更强的愈合能力。5. 总结GOD角蛋白水凝胶应用GOD催化人体液中的葡萄糖氧化间接温和地生成H2O2。这种方法能防止角蛋白中游离硫醇的过度氧化、使水凝胶前体液更易形成二硫键交联并实现机械强化。同时,GOD角蛋白水凝胶可以在体内外降解,并在此基础上作为药物库将促创面修复药物有效递送至创面,从而促进创血管生成与创面。由创面体液中的葡萄糖触发的水凝胶原位交联成型的方式也使其能适应不规则形状的伤口。这些特性令GOD角蛋白水凝胶在促进创面愈合上表现优异,有望成为创面愈合治疗和其他组织工程应用中的冉冉新星。
- 上一款: 氧化石墨烯(GO)在再生医学领域中的应用
- 下一款: 冉冉升起的 2D 之星:新颖的 MBenes

学术前沿