IF:13.2!可注射MXene水凝胶:糖尿病牙槽骨修复的新突破
QQ学术交流群:1092348845
详细介绍
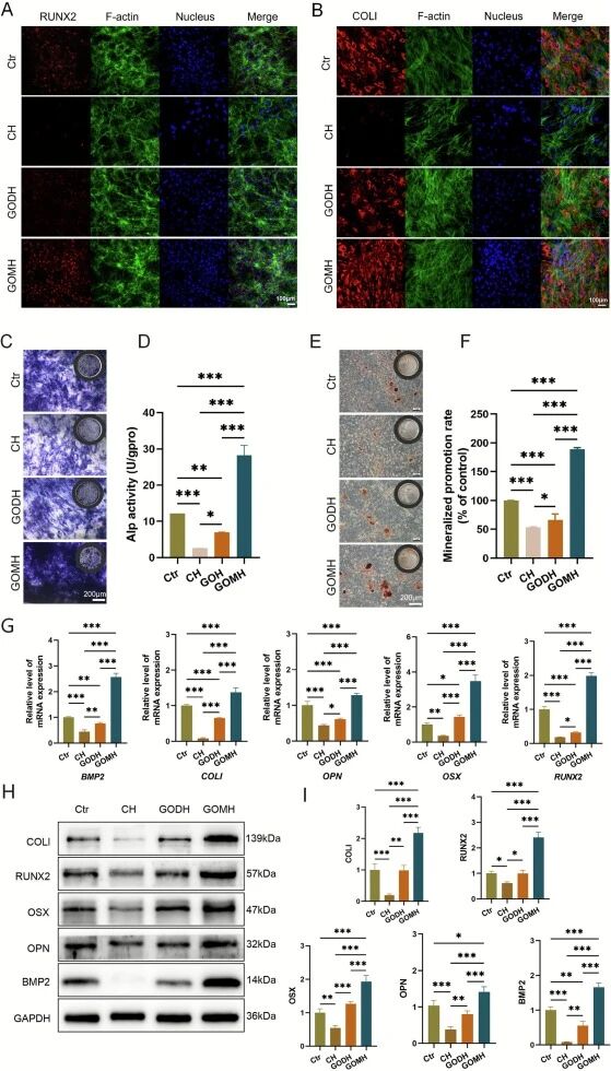
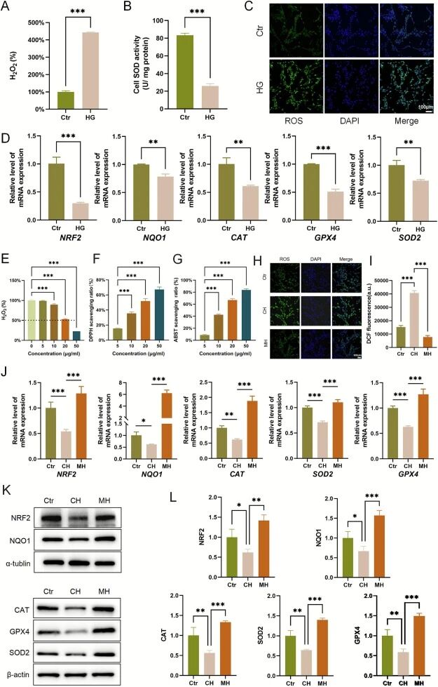
本文针对糖尿病牙槽骨缺损修复中因氧化应激导致的免疫微环境失调、高血糖引发的感染风险增高以及不规则骨缺损形态适配性差等多重难题,开发了一种基于Ti₃C₂ MXene纳米片的可注射复合水凝胶系统。该研究通过将MXene纳米片与明胶甲基丙烯酰(GelMA)、氧化海藻酸钠(ODex)等基质结合,构建了双网络水凝胶结构,使其具备卓越的可注射性、自愈能力和组织粘附性,能够精准填充并稳定滞留于不规则缺损部位。系统功能上,整合的MXene纳米片作为高效活性氧清除剂,有效缓解了糖尿病微环境下的氧化应激损伤,有助于恢复免疫稳态;同时,其光热转换特性使得材料在近红外光照射下可实现按需的抗菌治疗,控制感染风险。该多功能水凝胶系统通过抗氧化、抗菌和物理支撑的协同作用,为糖尿病条件下牙槽骨的高效再生提供了创新的材料解决方案。
创新点
01
多功能集成设计策略
本研究创新性地将MXene纳米材料与可注射水凝胶系统相结合,实现了单一平台的多种治疗功能协同。这种设计能够同时应对糖尿病骨缺损的复杂病理环境,包括氧化应激、细菌感染和骨再生受损等多重挑战 。
02
动态适应性材料架构
研究团队开发了双交联网络结构,使水凝胶具备优异的可注射性和自愈性能。这种动态特性使其能够精确适应不规则牙槽骨缺损的复杂几何形态,同时在植入后保持稳定滞留,解决了传统刚性支架在复杂骨缺损部位整合性差的问题 。
03
活性氧清除与免疫调节
整合的MXene纳米片作为高效活性氧清除剂,能有效恢复局部免疫稳态,抵消高糖环境下对成骨细胞功能的有害影响。这种抗氧化功能通过协调多层级通路调控,为骨再生创造有利的微环境 。







思路延伸
材料体系的多元化拓展:未来可探索更多二维材料(如兼具抗菌与光热效应的黑磷、具备优异导电性的石墨烯)与水凝胶结合,并优化基质网络(如引入硼酸酯键等动态共价键),以针对特定病理环境(如严重感染、电刺激需求)定制性能更专一、适应性更强的复合材料体系。
智能化与精准医疗的深化:可设计多信号响应的“智能”水凝胶,例如仅在高糖和高活性氧同时存在时才触发抗氧化与成骨的级联反应,避免误激活。还可将MXene的光热效应(外源调控)与微环境响应药物释放(内源调控)深度结合,实现医生可控的“按需”精准治疗。
应用场景的横向扩展:该研究“功能整合”的策略具有普适性,可直接迁移至面临类似挑战的其他领域,如开发用于糖尿病足溃疡的抗感染促血管化敷料,或用于骨关节炎的抗炎润滑软骨修复水凝胶,为解决多种难愈性组织损伤提供新思路。
前沿技术的交叉融合:可尝试与压电材料(将力学刺激转化为电信号促再生)、细胞囊泡技术(实现细胞水平的精准调控)等新兴方向结合,开发具备力-电耦合、免疫调节等新功能的下一代智能生物材料。
- 上一款: Biomaterials | 梯度驱动自电泳
- 下一款: Bioactive Materials|离子

学术前沿