ACS Nano | 多功能基于二硒化物的抗氧化纳米酶通过缓解氧化应激和免疫调节促进脊髓修复
QQ学术交流群:1092348845
详细介绍
脊髓损伤可能引发过高的活性氧物质形成和持续的炎症反应,这两者都会破坏神经修复过程。因此,迫切需要利用一种既能中和 ROS 又能恢复免疫平衡的治疗干预。本研究报告了一种基于透明质酸的二硒酰胺交联纳米凝胶(Se–Se@HA),旨在整合催化性 ROS 清除和免疫调节特性,重建受损微环境并促进修复。Se–Se@HA 表现出显著的结构稳定性,并对 ROS 有选择性响应,展现出强大的自由基清除能力。通过抑制 M1 极化并增强 M2 表型,Se–Se@HA 降低促炎细胞因子如 TNF-α、IL-1β和 IL-6 的水平,展现出强效的抗炎作用。体外,Se–Se@HA 保护神经元免受氧化应激损伤,促进神经突生长和轴突桥接。在体内,这种纳米凝胶已展现出强烈的 ROS 清除和抗炎效果。转录组分析显示 NF-κB、TNF 和 MAPK 信号通路下调,同时与突触传递和再生相关的基因通路富集。功能上,Se–Se@HA 显著改善了骨髓功能评分、步态指标和步态规律性,增强了运动诱发电位和肌电图信号,减少了肌肉萎缩;增加轴突连续性,恢复损伤部位的血清素能和突触相关信号,减少瘢痕形成。这些发现表明 Se–Se@HA 是一种多功能纳米酶平台,能够协调氧化应激缓解、免疫稳态和神经再生,为脊髓损伤提供了有前景的治疗策略。
该研究以题为“Multifunctional Diselenide-Based Antioxidative Nanozymes Promote Spinal Cord Repair via Oxidative Stress Alleviation and Immune Modulation”发表在ACS Nano上。

概念图展示Se−Se@HA制备过程及纳米凝胶通过减轻氧化应激和抑制炎症反应促进脊髓损伤(SCI)愈合的治疗机制概述

Se−Se@HA的合成与表征。(a) 通过二硒化物交联的ROS响应性纳米凝胶(使用HA和硒半胱胺)合成Se−Se@HA的示意图。(b) Se−Se@HA的TEM图像显示其大致球形的形态。(c) Se−Se@HA的元素分布图揭示了C、N、O和Se的分布,证实了硒在纳米凝胶中的成功掺入。(d) Se−Se@HA的DLS粒径分布显示其水动力尺寸为277.28 ± 2.99 nm,PDI为0.12。(e) Se−Se@HA与经2 mM过氧化氢孵育4小时后的Se−Se@HA的TEM图像,显示ROS暴露导致的形态破坏。(f) Se−Se@HA在过氧化氢暴露前后的Zeta电位分析,从−8.36 ± 0.39 mV变为+4.13 ± 0.44 mV,证实了其ROS响应性行为。(g) Se−Se@HA的FT-IR分析在746 cm−1(Se−C)和690 cm−1(Se−Se)处显示出诊断吸收峰,支持了网络内二硒化物键的成功形成。经过氧化氢处理后,这些信号消失,与ROS诱导的含硒键断裂/分解一致。
Se−Se@HA的ROS清除活性。(a) ROS清除机制示意图,其中Se−Se@HA通过催化消除•OH、过氧化氢和O2•−以恢复氧化平衡。(b−d) Se−Se@HA对•OH(b)、过氧化氢(c)和O2•−(d)的浓度依赖性清除效率。(e) 评估抗氧化能力的 DPPH •还原实验示意图。(f) Se−Se@HA在不同浓度下的 DPPH •自由基清除效率。(g) ABTS •+还原实验示意图。(h) Se−Se@HA在不同浓度下的 ABTS •+清除效率。数据以均值±标准差表示(n = 3)。

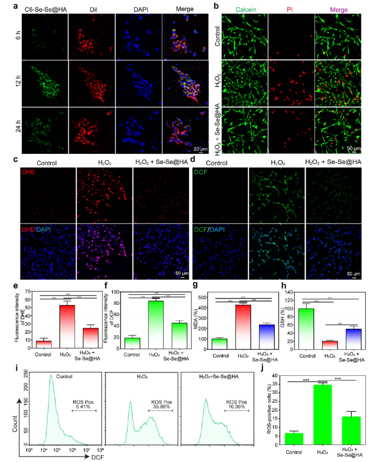
Se−Se@HA的细胞内活性氧清除能力。(a) 共聚焦激光扫描显微镜(CLSM)图像显示C6标记的Se−Se@HA在6、12和24小时的细胞摄取情况。比例尺:20 μm 。(b) Calcein-AM/PI染色显示经H2O2损伤的细胞在Se−Se@HA处理或未处理情况下的细胞活力(绿色:活细胞,红色:死细胞)。比例尺:50 μm 。(c) DHE 染色和(d) DCFH -DA染色表明对照组、过氧化氢组和过氧化氢+Se−Se@HA组的细胞内超氧化物和总活性氧水平。比例尺:50 μm 。(e,f) DHE (e) 和 DCF (f) 信号的定量荧光强度分析。(g,h) 细胞内MDA (g) 和 GSH (h) 水平,显示治疗后氧化应激减轻。(i,j) 流式细胞术分析 (i) 和活性氧阳性细胞的定量 (j),证实Se−Se@HA有效抑制活性氧。数据以均值±标准差表示(n = 3),***p < 0.001。
Se−Se@HA通过调节巨噬细胞极化发挥抗炎作用。(a)代表性流式细胞术图显示对照组、LPS刺激组及LPS+Se−Se@HA处理组中M1型巨噬细胞(iNOS+ CD68+)的比例。(b)M1型巨噬细胞百分比定量分析表明,Se−Se@HA显著降低LPS诱导的M1型极化。

Se−Se@HA的体外神经保护作用。(a) 经过过氧化氢或过氧化氢+Se−Se@HA处理的海马神经元活/死染色代表性图像,显示Se−Se@HA处理后细胞活力增强(钙黄绿素AM,绿色)且细胞死亡减少(PI,红色)。比例尺:50 μm 。(b) Se−Se@HA处理前后损伤皮层神经元中 βIII 微管蛋白的代表性免疫荧光染色,表明神经突网络完整性改善。比例尺:200 μm 。(c) 不同处理下原代海马神经元的 βIII 微管蛋白免疫荧光代表性图像,显示Se−Se@HA干预后轴突形态和分支的保存。比例尺:50 μm 。(d,e) 海马神经元总神经突长度(d)和分支数量(e)的定量分析,揭示与单独使用过氧化氢相比,Se−Se@HA有显著改善。(f) 不同处理下 DRG 外植体的 βIII 微管蛋白代表性免疫染色,显示Se−Se@HA处理后轴突生长增强。比例尺:100 μm 。(g) DRG 外植体中轴突生长区域的量化,证明Se−Se@HA具有显著的挽救效应。(h) DRG 轴突交叉点的Sholl分析随距胞体距离的变化,表明与过氧化氢处理相比,Se−Se@HA能促进更长、更密集的轴突投射。
Se−Se@HA体内神经保护作用的转录组学研究。(a) 用于阐明Se−Se@HA在脊髓损伤修复中神经保护机制的体内转录组测序与生物信息学分析流程示意图。(b) 火山图显示损伤组与治疗组之间的差异表达基因(DEGs)。

Se−Se@HA促进脊髓损伤(SCI)小鼠电生理功能恢复及预防肌肉萎缩的能力。(a) 运动诱发电位(MEP)记录装置示意图,左侧运动皮层刺激,右侧腓肠肌记录。(b) 术后4周假手术组、损伤组及Se−Se@HA处理组小鼠的代表性MEP波形。
总结
这篇研究开发了一种基于二硒键的交联纳米酶Se-Se@HA,用于促进脊髓损伤修复。通过清除过量的活性氧并调节免疫微环境,该纳米凝胶能抑制M1型巨噬细胞极化、提升M2型表现,降低TNF-α、IL-1β和IL-6等促炎因子水平。体外实验表明,Se-Se@HA能有效保护神经元免受氧化损伤,促进轴突生长与连接;在动物模型中,它显著提升运动功能评分、步态协调性,增强运动诱发电位与肌电信号,减少肌肉萎缩,并促进损伤区轴突连续性与突触信号恢复。转录组分析进一步显示,该治疗下调了NF-κB、TNF和MAPK等炎症通路,同时增强了与突触传递和神经再生相关的基因表达。这些结果证实,Se-Se@HA作为一种多功能纳米酶平台,能协同缓解氧化应激、恢复免疫平衡并促进神经再生,为脊髓损伤治疗提供了具有潜力的新策略。
参考文献:
DOI: 10.1021/acsnano.5c15784
- 上一款: IF :14.1!合成生物电子策略赋能可穿戴
- 下一款: Bioactive Materials|离子

学术前沿