IF :20.3 !动态水凝胶经表观遗传开关调控干细胞命运促骨再生
QQ学术交流群:1092348845
详细介绍
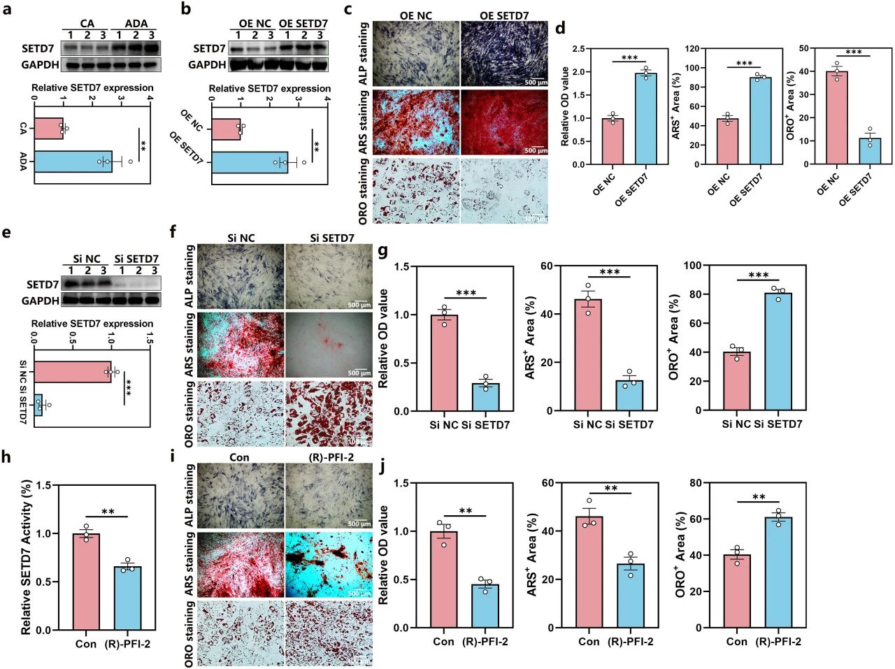
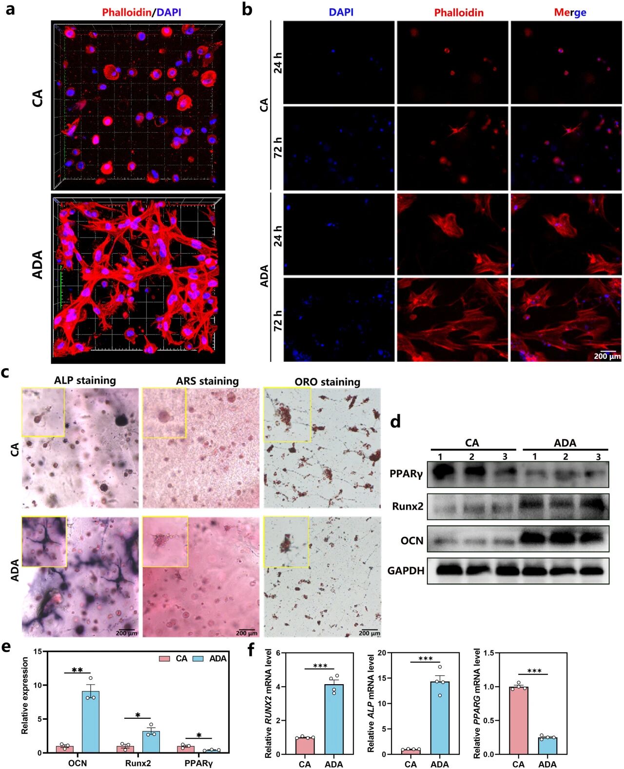
本研究开发了一种新型光响应动态水凝胶,旨在通过物理微环境的动态变化,对间充质干细胞进行表观遗传学层面的精准调控。研究发现,该水凝胶能够通过其动态力学特性,有效下调细胞内组蛋白甲基转移酶SETD7的表达水平。这一表观遗传调控作用,显著促进了间充质干细胞向成骨方向分化,同时抑制了其向成脂方向的分化,从而在动物模型中加速了骨缺损的修复与再生。本研究为通过材料学手段干预细胞表观遗传状态、调控组织再生提供了新策略。
创新点
01
动态力学信号编程细胞命运
利用光响应水凝胶实现基质硬度的动态调控,模拟组织修复微环境演变,从而精准引导干细胞分化方向。
02
揭示“物理信号-表观遗传”调控轴
明确了动态硬度信号通过下调组蛋白甲基转移酶SETD7,改变细胞表观遗传状态与基因表达,最终决定干细胞向成骨分化的完整机制链条。
03
靶向表观遗传的骨再生材料设计
将SETD7这一关键表观遗传因子作为明确的生物学靶点,为开发能主动调控细胞命运的下一代智能骨修复材料提供了新范式。
图文导图
材料开发
材料 / material
本研究开发的核心材料是一种光响应型动态水凝胶。其主要由特定的高分子聚合物网络构成,网络中嵌入了光敏基团。
功能 / Function
该水凝胶在特定波长光照的触发下,其内部化学键会发生可逆的断裂与重组,从而实现整体材料硬度的动态、可逆降低。这种可控的“软化”物理信号,是后续调控细胞表观遗传状态和分化行为的物理基础。
本研究所揭示的“动态物理信号 → 表观遗传重编程 → 细胞命运转变”这一范式,为组织再生材料设计开辟了广阔思路:
靶点扩展: 可系统筛选并验证其他对力学信号敏感的表观遗传因子(如去甲基化酶、乙酰化酶等),作为新材料设计的靶标,实现对不同组织(如软骨、神经)再生的精准调控。
系统复杂化: 开发能响应多种刺激(如酶、pH、力学)的动态水凝胶,以模拟更复杂的体内微环境变化,实现对细胞行为更精细、更时序化的引导。
跨领域应用: 此思路可延伸至疾病模型研究,例如利用动态材料模拟纤维化或肿瘤基质的硬化过程,研究其通过表观遗传途径驱动疾病进展的机制,并为干预提供平台。
期刊名称: Bioactive Materials
发布日期: 2026年2月11日
DOI: 10.1016/j.bioactmat.2026.01.019
研发团队: Xudong Xie, Liangcong Hu, Yueman Zhang, Bobin Mi, Xiaoyue Xu, Chong Ding, Yiming Li, Fawwaz Al-Smadi, Xiangyu Chu, Yuan Xiong, Kunyu Zhang, Liming Bian, Guohui Liu
- 上一款: Theranostics | 用于脑靶向治疗
- 下一款: Bioactive Materials|离子

学术前沿