IF :10.2 !ROS响应性外泌体水凝胶微球:雾化治疗急性肺损伤新策略
QQ学术交流群:1092348845
详细介绍
本文研究了一种新型智能雾化递送系统,针对急性肺损伤(ALI)和急性呼吸窘迫综合征(ARDS)的病理机制,开发了ROS响应性水凝胶微球,装载人类脐带间充质干细胞来源的外泌体。该系统旨在通过雾化方式直接送达肺部,以缓解氧化应激和炎症反应,从而改善肺功能和组织修复。相关文献标题发表于Materials Today Bio期刊。
创新点
01
ROS响应性设计
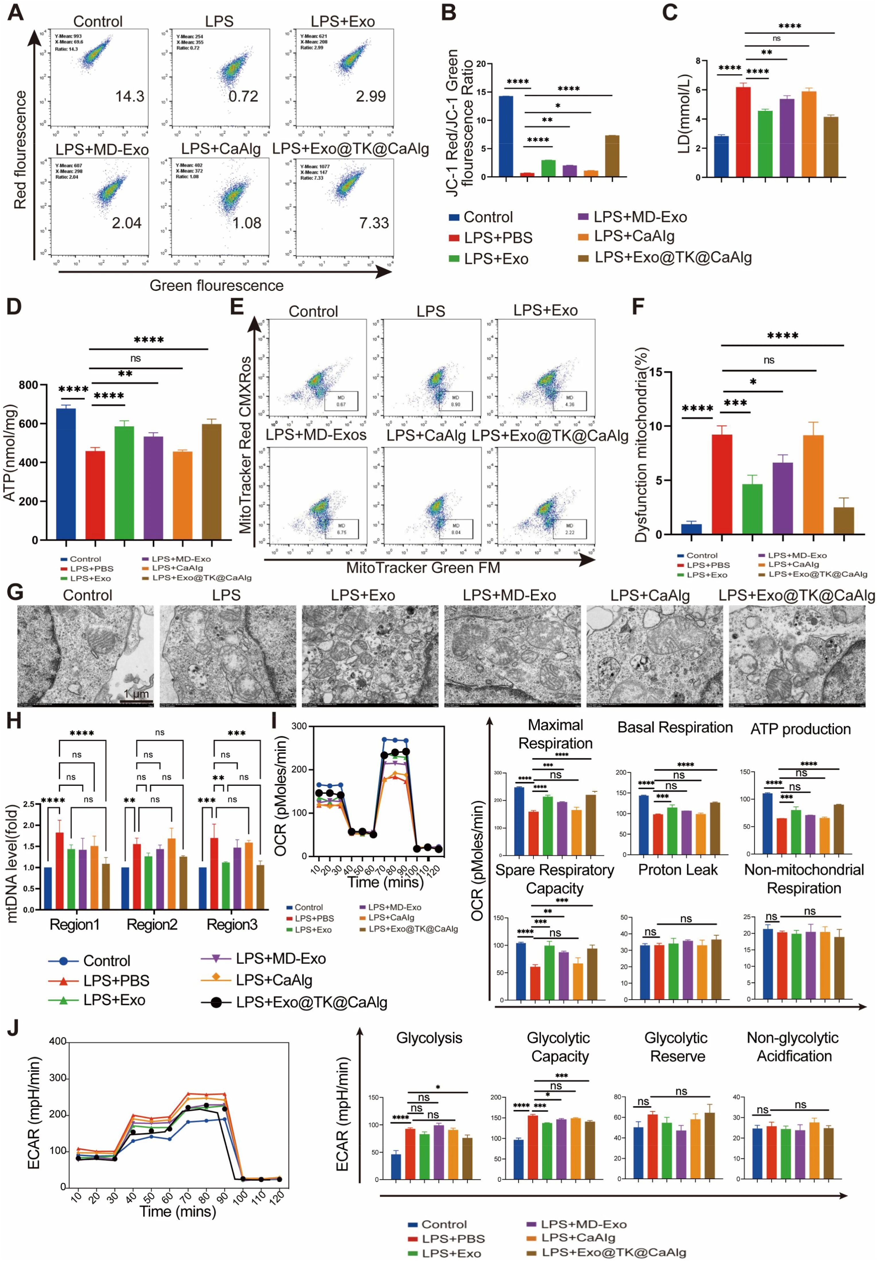
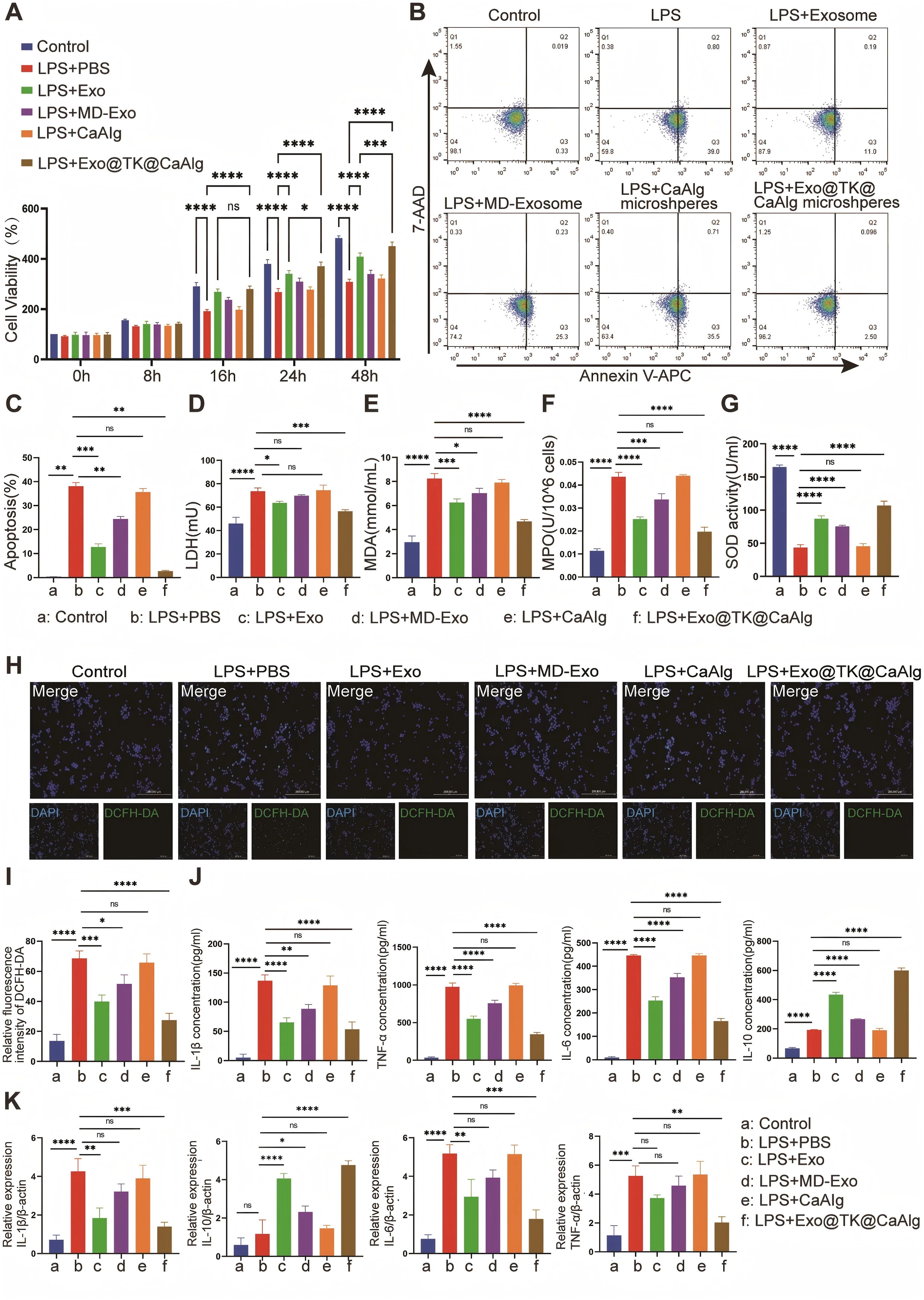
微球中引入硫磷键,使其能够特异性响应并清除过度产生的活性氧,实现对氧化应激环境的靶向干预。
02
雾化给药策略
微球颗粒尺寸小,适合通过非侵入性雾化吸入递送,实现肺部局部高效给药,避免全身副作用。
03
多功能治疗机制
结合外泌体的抗炎和修复功能,微球能协同增强肺毛细血管屏障完整性、减少蛋白质渗出、恢复线粒体功能,并促进巨噬细胞向抗炎表型转变。
图文导图
材料开发
材料 / material
Exo@TK@CaAlg水凝胶微球,由硫磷键修饰的钙藻酸盐基质构成,装载人类脐带间充质干细胞来源的外泌体。
功能 / Function
该材料具有优异的ROS清除能力、生物相容性,以及对氧化应激的特异响应性,能通过雾化高效递送至肺部,发挥缓解氧化应激和炎症的作用。
思路延伸
类似的研究思路可从以下几个方向进行深化和拓展:
响应性材料的多元化设计:
本研究利用硫磷键实现了对ROS的特异性响应。可进一步探索其他病理微环境响应的化学键或基团,例如:
pH响应:针对肺部感染或肿瘤微环境的酸性特征,设计在低pH下降解或释放药物的材料。
酶响应:利用在炎症部位或特定细胞(如中性粒细胞、巨噬细胞)中高表达的酶(如基质金属蛋白酶、弹性蛋白酶)作为触发信号,实现更精准的释放。
多重响应:构建能同时响应ROS、pH和酶等多重刺激的“智能”材料,以应对疾病过程中复杂的微环境变化,实现更精准、分阶段的治疗。
外泌体工程化与功能优化:
本研究直接使用了UC-MSCs来源的外泌体。未来可在此基础上进行功能增强:
源头工程:通过预处理(如缺氧、炎症因子刺激)MSCs,或利用基因工程改造亲本细胞,使其分泌的外泌体富集特定的治疗性miRNA、蛋白质或脂质,从而增强其抗炎、抗氧化或组织修复的特异性功能。
表面修饰:对外泌体膜进行工程化改造,例如连接靶向肺血管内皮细胞或肺泡上皮细胞的归巢肽,进一步提升其在病灶部位的富集和摄取效率。
原文来源
期刊名称:Materials Today Bio
发布日期:2026年2月4日
DOI:10.1016/j.mtbio.2026.102868
研发团队:Chang Liu, Guoan Xiang, Yan Cao, Jianqiao Xu, Xiaoxiang Hu, Shoulong Deng, Kun Xiao, Lixin Xie
- 上一款: Cell | 由细菌-癌细胞结合决定的肿瘤免
- 下一款: Bioactive Materials|离子

学术前沿