IF :19!Ti₃C₂Tₓ-Ce导电水凝胶:通过ROS清除与线粒体调控打开脊髓损伤修复新路径
QQ学术交流群:1092348845
详细介绍
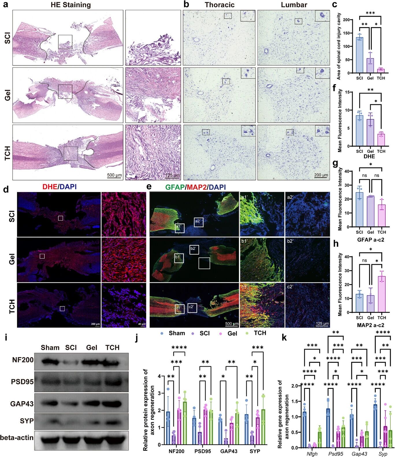
本文研究了一种新型生物活性导电Ti₃C₂Tₓ-Ce水凝胶(TCH)在脊髓损伤修复中的应用。脊髓损伤会导致神经元死亡、线粒体功能障碍和活性氧富集微环境,严重阻碍轴突再生。该研究通过铈离子与Ti₃C₂Tₓ纳米片的配位,构建了具有增强抗氧化活性和导电性能的多功能水凝胶体系。体外实验表明,该材料能缓解线粒体功能障碍,促进神经元电活动;体内实验显示,它能抑制星形胶质细胞反应性,促进树突结构和神经元轴突重建,其作用机制与调控PI3K/Akt-S6信号通路有关。相关文献标题发表于材料科学顶级期刊《Advanced Functional Materials》。
创新点
01
铈离子插层策略
通过Ce³⁺与Ti₃C₂Tₓ表面的配位,形成Ce(OH)ₓ氧化还原活性层,实现了材料抗氧化性能和导电性的协同提升。
02
线粒体功能调控
材料不仅清除活性氧,还直接作用于线粒体,恢复ATP产生,匹配神经元的能量需求与电信号传导。
03
多信号通路整合
通过调控PI3K/Akt-S6等关键信号通路,同步实现氧化应激缓解、轴突生长和突触重建。
图文导图






材料开发
材料 / material
以二维过渡金属碳化物Ti₃C₂Tₓ(MXene)纳米片为基础,通过铈离子插层改性,构建Ti₃C₂Tₓ-Ce复合纳米片,并进一步与高分子基质复合形成可注射导电水凝胶。
功能 / Function
该水凝胶兼具高效活性氧清除能力、良好的导电性以及线粒体保护功能,能为损伤脊髓提供适宜的物理支撑、电微环境和氧化还原稳态。
思路延伸
类似的研究思路主要集中在通过多功能生物材料调控损伤微环境以促进神经修复:
导电材料与电刺激结合:如聚吡咯、PEDOT等导电聚合物水凝胶,通过模拟神经电生理环境促进轴突再生。
抗氧化与抗炎协同:整合抗氧化纳米材料(如CeO₂、MXene)与抗炎药物,共同缓解氧化应激和炎症反应。
线粒体靶向策略:开发能特异性靶向并保护线粒体的纳米材料,直接改善神经元能量代谢障碍。这些思路均着眼于打破脊髓损伤后的多重病理屏障,为神经组织工程提供了多元化设计范式。
原文来源
期刊名称:Advanced Functional Materials
发布日期:2026年2月21日
DOI:10.1002/adfm.74612
研发团队:Weikang Wang, Qing Liu, Ang Lv, Yabin Lin, Jiawei Chen, Ning Ding, Chunlei Zhang, Shuai Zhou, Bo Yuan, Weiwei Zhao, Liming Li, Luping Zhang, Fei Huang
- 上一款: Advanced Functional Ma
- 下一款: Bioactive Materials|离子

学术前沿