IF :20.3!胶原蛋白II水凝胶介导的持续拉科酰胺递送可减轻骨关节炎中的软骨退化和疼痛
QQ学术交流群:1092348845
详细介绍
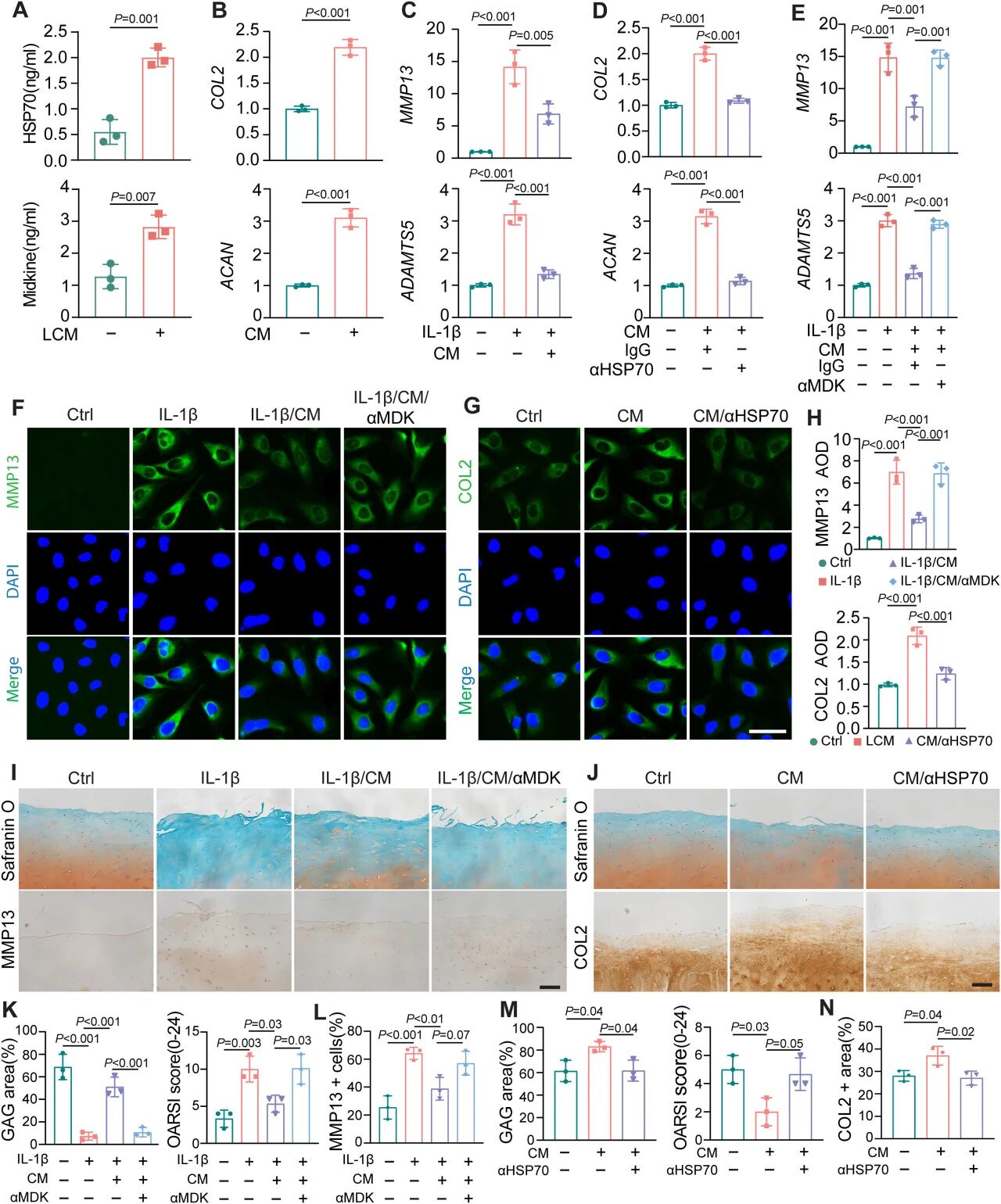
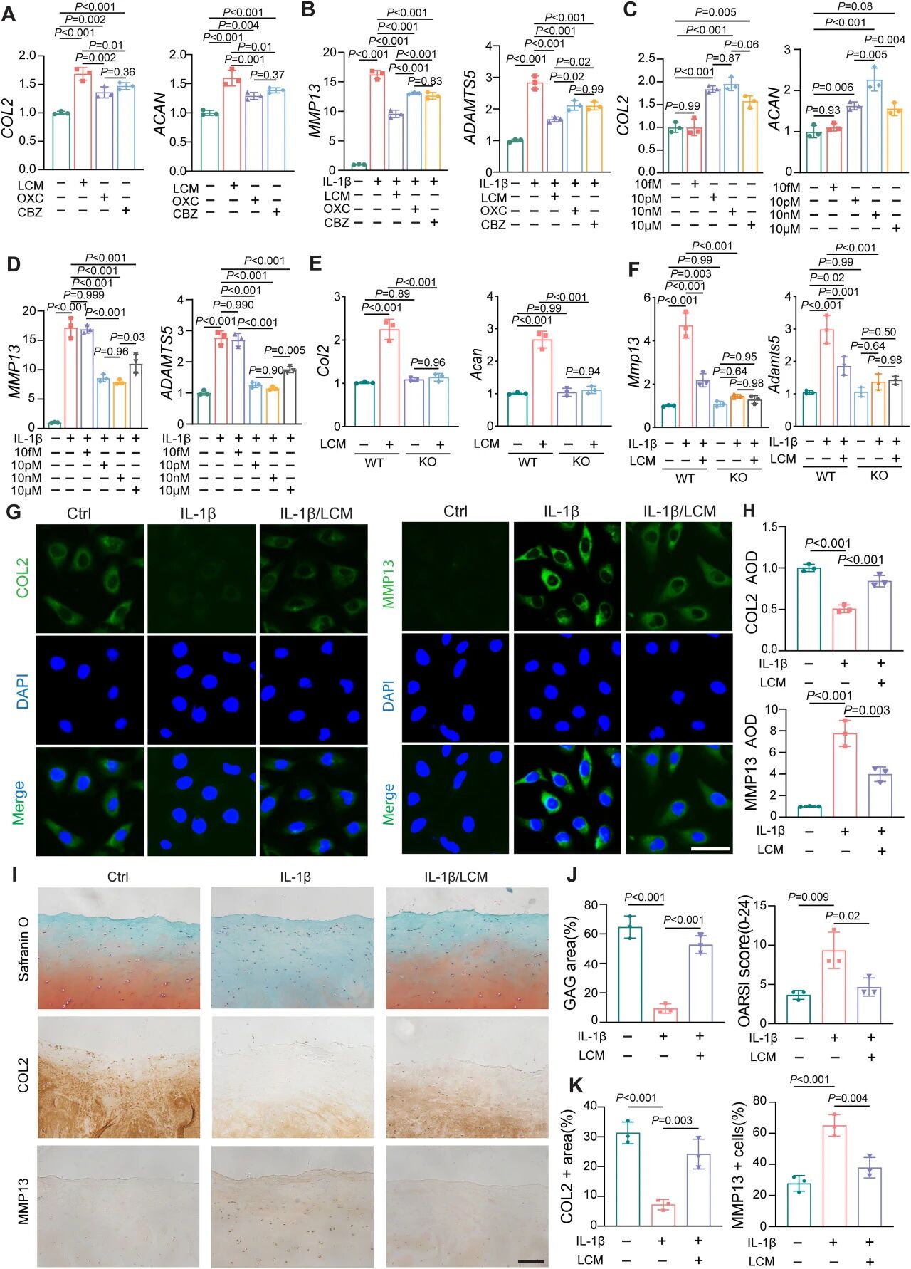
本文聚焦骨关节炎缺乏有效疾病修饰疗法的问题,以Nav1.7(软骨细胞代谢和疼痛的双重调控因子)为治疗靶点,研究了拉科酰胺作为疾病修饰候选药物的潜力,系统评估了拉科酰胺及其他两种钠通道抑制剂的治疗效果,开发了基于胶原蛋白II的热响应水凝胶用于药物持续关节内递送,明确了拉科酰胺通过调控HSP70和midkine分泌发挥合成代谢促进与抗分解代谢作用,同时缓解疼痛,水凝胶递送系统可延长药物关节滞留时间、增强治疗耐久性,相关研究发表于《Bioactive Materials》期刊,为骨关节炎的疾病修饰治疗提供了新的实验依据。
创新点
01
靶点与药物筛选创新
聚焦Nav1.7这一软骨细胞代谢和疼痛的双重调控靶点,筛选出更具优势的钠通道抑制剂拉科酰胺,明确其对软骨细胞合成代谢的促进作用和分解代谢的抑制作用,为骨关节炎治疗提供了更优的候选药物。
02
递送系统构建创新
构建基于胶原蛋白II的热响应水凝胶递送系统,实现拉科酰胺的持续关节内递送,有效解决常规给药方式的局限性,显著增强治疗的稳定性和持续性。
图文导图
材料开发
材料 / material
基于胶原蛋白II构建的热响应水凝胶,结合相关组分形成具有温敏特性的递送载体;
功能 / Function
该水凝胶在室温下呈流动溶胶状态,便于关节内注射,进入体内后可快速转变为凝胶状态,实现拉科酰胺的持续释放,延长药物在关节内的滞留时间,提升药物作用的耐久性,同时具备良好的生物相容性,适配关节内微环境。
思路延伸
递送系统优化:进一步优化胶原蛋白II水凝胶的组成与结构,提升其药物负载能力和缓释性能,增强载体与关节内微环境的适配性,进一步提升药物递送效率。
分子机制探究:深入探究拉科酰胺调控HSP70和midkine分泌的具体分子机制,明确其与Nav1.7靶点的相互作用关系,完善药物作用的理论基础。
模型适用性拓展:拓展研究该递送系统在不同骨关节炎模型中的适用性,验证其治疗效果的普适性,为后续相关研究和应用提供更全面的实验支撑。
原文来源
期刊名称:Bioactive Materials
发布日期:2026-02-26
DOI:10.1016/j.bioactmat.2026.02.045;④ 研发团队:Chaopeng He, Guiwu Huang, Lida Moradi, Jingwei Bi, Xinyu Yang, Xin Liu, Xudong Cui, Arya Varthi, Daniel H. Wiznia, Stephen G. Waxman, Wenyu Fu, Chuan-Ju Liu。
- 上一款: IF:15.7 FGFR3‑C
- 下一款: Bioactive Materials|离子

学术前沿