IF:20.3|MSC纳米囊泡水凝胶促骨再生
QQ学术交流群:1092348845
详细介绍
摘要:
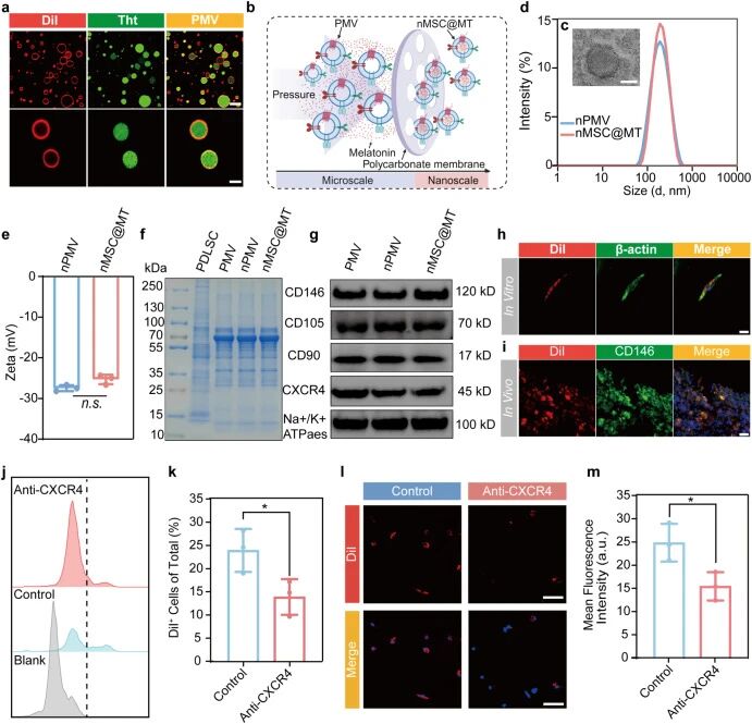
本研究针对颌面骨再生进程中,单一材料难以同步实现免疫微环境调控与成骨功能诱导的核心局限,构建了间充质干细胞(MSC)纳米囊泡嵌入生物粘着水凝胶的复合功能体系。该体系依托生物粘着水凝胶的组织粘附、局部支撑与活性物质缓释特性,稳定MSC纳米囊泡的局部作用微环境,协同发挥纳米囊泡的免疫调节与成骨诱导活性,可优化骨再生相关免疫微环境、引导成骨相关细胞定向分化,为颌面骨组织的有序再生提供了新型材料设计思路与功能实现路径,为骨组织工程领域的多功能协同修复策略提供了实验依据。
01研究背景

颌面骨组织缺损的修复重建高度依赖高效的骨再生调控策略,而骨再生进程受免疫微环境与成骨细胞行为的共同调控,二者的协同失衡是制约再生效果的关键因素。传统骨再生材料多聚焦于成骨诱导功能,难以兼顾免疫微环境的重塑,易引发异常免疫反应干扰再生进程。间充质干细胞纳米囊泡作为干细胞衍生的生物活性载体,天然具备免疫调节与成骨分化诱导能力,但存在局部留存时间短、作用微环境不稳定的应用局限;生物粘着水凝胶可实现与缺损组织的紧密粘附,作为局部递送载体能维持活性物质的缓释与局部作用浓度,为解决纳米囊泡的应用短板提供了可行方案,因此亟需构建二者耦合的复合体系,实现免疫调节与成骨功能的协同,为颌面骨再生提供新的研究方向。
02
主要内容
本研究核心围绕复合功能体系的构建与骨再生相关功能验证展开:
1. 完成MSC纳米囊泡与生物粘着水凝胶的制备与表征,明确二者的理化特性、生物活性及相互作用规律;
2. 构建MSC纳米囊泡嵌入生物粘着水凝胶的稳定复合体系,验证水凝胶对纳米囊泡的负载效率、缓释行为及局部微环境稳定作用;
3. 评估复合体系对免疫细胞行为的调控效应,明确其在优化骨再生免疫微环境中的作用;
4. 检测复合体系对成骨相关细胞分化的诱导活性,验证其成骨功能;
5. 在颌面骨缺损模型中,考察复合体系对骨组织再生进程的促进效果,明确其在骨再生领域的应用潜力。
03
研究设计
本研究采用递进式逻辑设计,核心分为四个维度:
1. 材料载体设计:以生物粘着水凝胶为核心载体,利用其三维网络结构与组织粘附特性,实现MSC纳米囊泡的高效负载与局部缓释,避免纳米囊泡快速扩散流失,稳定其局部作用微环境;
2. 功能协同设计:基于MSC纳米囊泡的固有免疫调节与成骨诱导活性,结合水凝胶的局部支撑与递送功能,构建“双重免疫调节+成骨诱导”的协同功能体系,靶向调控骨再生微环境;
3. 多维度验证设计:从理化表征、体外细胞实验(免疫细胞调控、成骨细胞分化)、体内组织再生实验三个层面,分维度验证复合体系的骨再生相关功能;
4. 对照设计:设置单一水凝胶、单一纳米囊泡等对照组,明确二者耦合后在免疫调节与成骨功能上的协同增益效应,排除单一材料的局限干扰。
04
结果
研究结果显示,成功构建了稳定的MSC纳米囊泡-生物粘着水凝胶复合体系,水凝胶可有效负载并缓释MSC纳米囊泡,维持其局部作用浓度与生物活性;该复合体系可显著调控免疫细胞极化方向,优化骨再生相关免疫微环境,减少异常免疫反应对再生进程的负面影响;同时可有效诱导成骨相关细胞定向分化,促进成骨相关标志物的表达;在颌面骨缺损模型中,复合体系可引导骨组织有序再生,提升新生骨组织的结构完整性与质量,展现出优异的骨再生促进效果。
05
思路延伸
本研究建立的MSC纳米囊泡与生物粘着水凝胶耦合策略,为骨组织工程领域中“免疫调控-成骨诱导”协同功能的实现提供了可复制的研究范式,不仅为颌面骨缺损修复提供了新型候选材料,也为四肢骨、脊柱骨等其他类型骨缺损的再生修复材料研发拓展了思路;同时,该研究验证了干细胞衍生纳米囊泡与生物活性水凝胶交叉应用的可行性,为后续开发更多兼具免疫调节与组织再生功能的复合生物材料奠定了理论与实验基础,也为纳米囊泡类生物活性物质的局部递送与应用提供了新的技术方向。
原文来源:
2. 发表日期(Pub Date):2026-03-02
3. DOI:10.1016/j.bioactmat.2026.02.032
4. 作者:Tingting Yu, Jiale Yan, Jingwei Wang, Zhiqiang Song, Rushui Bai, Yuntao Lu, Qin Niu, Tianyu Cai, Bing Han, Xing Wang, Yan Wei


- 上一款: Advanced Materials | 用
- 下一款: Bioactive Materials|离子

学术前沿