hotline:
17715390137
Tel/Wechat:
18101240246 (Technology)
0512-68565571
Email:mxenes@163.com (Sales Engineer)bkxc.bonnie@gmail.com
Scan the code to follow or search the official account on WeChat:
2D Materials Fronrier After paying attention,
click on the lower right corner to contact us,
Enter enterprise WeChat.
Professional Services Online
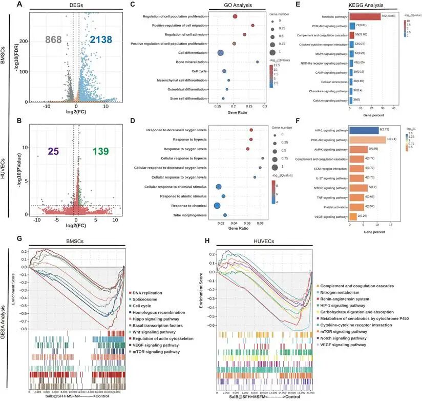
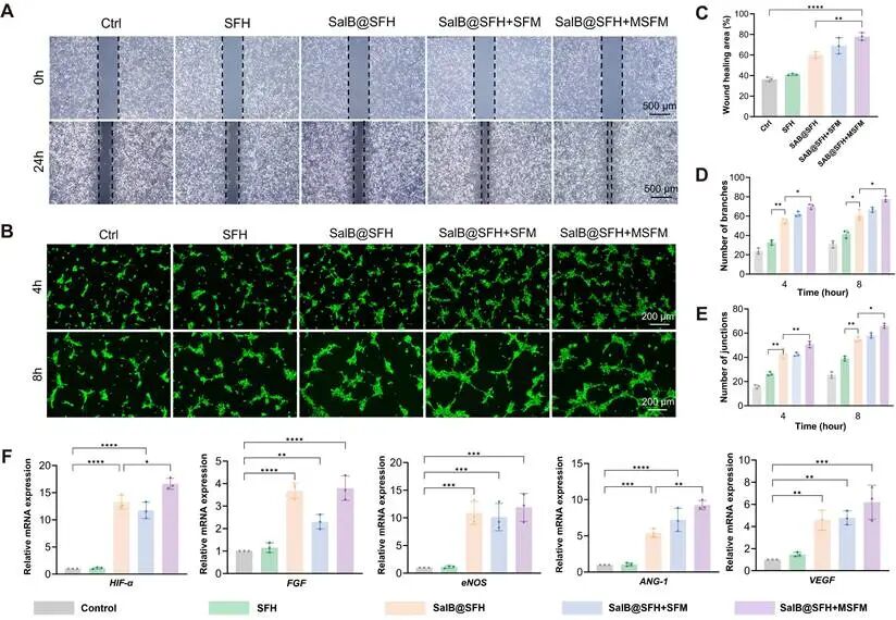
This study investigated a time-functional composite hydrogel scaffold for cranial defect repair, which can promote the regeneration of vascularized bone by sequentially regulating angiogenesis and osteogenesis. Traditional bone repair materials often serve as inert fillers and are difficult to dynamically coordinate the timing of different biological events during bone regeneration. This study addresses this challenge,Designed a composite hydrogel system based on silk fibroin





Original Source
Journal Name: Theranostics
Publication Date: January 1, 2026
DOI: 10.7150/thno.119835
Research Team: This study was conducted jointly by researchers Su Jiacan, Chen Juxiang, and others.
| Reminder: Beijing Beike New Material Technology Co., Ltd. supplies products only for scientific research, not for humans |
| All rights reserved © 2019 beijing beike new material Technology Co., Ltd 京ICP备16054715-2号 |