hotline:
17715390137
Tel/Wechat:
18101240246 (Technology)
0512-68565571
Email:mxenes@163.com (Sales Engineer)bkxc.bonnie@gmail.com
Scan the code to follow or search the official account on WeChat:
2D Materials Fronrier After paying attention,
click on the lower right corner to contact us,
Enter enterprise WeChat.
Professional Services Online
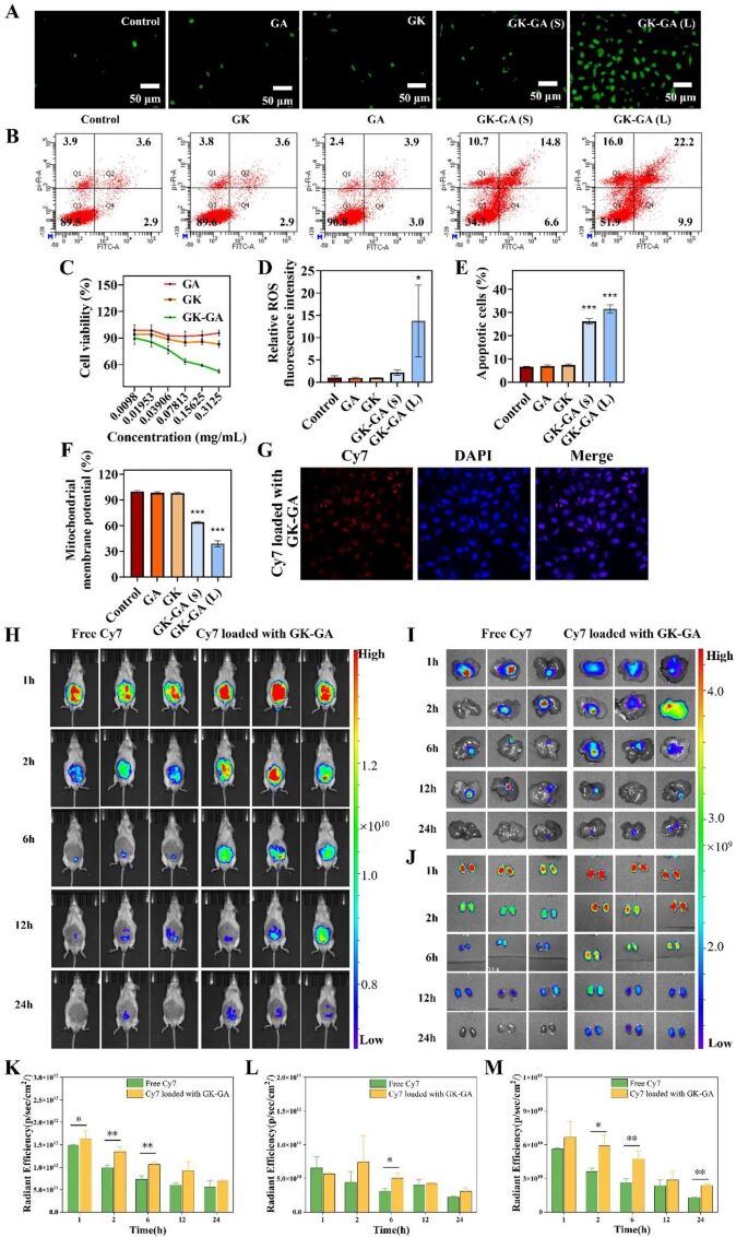
This study investigated an injectable multi-component hydrogel (GK-GA) formed through green self-assembly of the active fraction of the traditional Chinese medicine Genkwa Flos (GK) and Glycyrrhizic Acid (GA), for the treatment of malignant ascites (MA) caused by hepatocellular carcinoma (HCC). The hydrogel achieves localized, long-lasting retention through intraperitoneal injection and combines the dual effects of inducing tumor cell apoptosis and regulating metabolism, providing a new approach for targeted therapy of liver cancer-associated ascites.
Innovations
01
Green Self-Assembling Drug Delivery System
The GK-GA hydrogel does not require external carriers. It self-assembles into nanoscale structures through intermolecular interactions of active components in traditional Chinese medicine, possesses temperature-responsive injectable properties, and forms a drug reservoir in the abdominal cavity to prolong its action.
02
Dual Mechanism of Action
Apoptosis Promotion Pathway: Induces tumor cell apoptosis by disrupting mitochondrial membrane potential, increasing intracellular reactive oxygen species (ROS) levels, and activating the expression of proteins related to the PI3K/AKT signaling pathway;
Metabolic Regulation Pathway: Intervenes in the aldose-ketose metabolic pathway to reduce vascular permeability and ascites formation.
03
Multi-Omics Integrated Validation
The study combines network pharmacology, transcriptomics, and metabolomics to systematically analyze the multi-target action network of the hydrogel, aligning with the holistic regulatory characteristics of traditional Chinese medicine’s "multi-component, multi-target" approach.






Original Source
Journal: Journal of Nanobiotechnology
Published: January 21, 2026
DOI: 10.1186/s12951-026-04026-9
Research Team: Yang Yuqin, Qi Jinchai, Lang Yingqi, Wu Meiling, et al. (Corresponding Author Team)
| Reminder: Beijing Beike New Material Technology Co., Ltd. supplies products only for scientific research, not for humans |
| All rights reserved © 2019 beijing beike new material Technology Co., Ltd 京ICP备16054715-2号 |