hotline:
17715390137
Tel/Wechat:
18101240246 (Technology)
0512-68565571
Email:mxenes@163.com (Sales Engineer)bkxc.bonnie@gmail.com
Scan the code to follow or search the official account on WeChat:
2D Materials Fronrier After paying attention,
click on the lower right corner to contact us,
Enter enterprise WeChat.
Professional Services Online
This study investigated a functionalized 3D-printed titanium alloy porous scaffold, which, by integrating thermosensitive collagen hydrogel with zeolitic imidazolate framework-8 (ZIF-8), achieved the sequential controlled release of the immunomodulator 4-octyl itaconate (4-OI) and the osteogenic factor bone morphogenetic protein-9 (BMP-9), significantly enhancing bone integration under osteoporotic conditions.
Relevant research approaches can be referred to in recent studies such as "3D Bioprinted Biomimetic MOF-Functionalized Hydrogel Scaffolds for Bone Regeneration" published in Materials Today Bio, and "Metal-Organic Framework Hydrogel Nanocomposites with Controlled Cobalt Ion Release to Enhance Bone Regeneration" in ACS Applied Materials & Interfaces.
Innovations
01
Sequential Release Design
The core innovation of this study lies in the construction of a temporal control release system. Thermosensitive collagen hydrogel serves as the initial rapid-release carrier to achieve early release of 4-OI, aiming to immediately regulate the immune microenvironment around the implant; ZIF-8, on the other hand, serves as the carrier for BMP-9, providing continuous and stable late-stage release to precisely match the needs of the osteogenesis process.
This design mimics the biological signals at different stages of natural bone repair, addressing the problem that the release of a single factor cannot coordinate immune responses and osteogenesis.
02
Immune Microenvironment Regulation
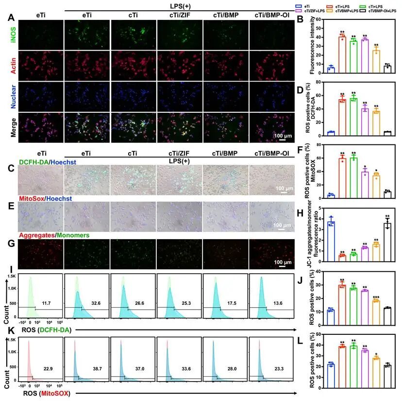
The study breaks through the limitation of traditional bone repair materials that focus solely on "osteogenesis" by treating immune modulation as a key prerequisite for promoting bone integration. Early release of 4-OI can effectively inhibit macrophage polarization toward the pro-inflammatory M1 phenotype, reducing inflammation and oxidative stress, thereby creating a favorable microenvironment for subsequent bone regeneration.
03
Multimaterial Synergistic Integration
The technical innovation lies in the organic combination of 3D-printed porous titanium scaffolds, thermosensitive collagen hydrogel, and ZIF-8. The titanium scaffold provides mechanical support and a macroscopic structure for bone ingrowth; the hydrogel provides a biomimetic extracellular matrix environment and controls early release; ZIF-8, with its high loading capacity and pH-responsive degradable properties, enables intelligent delivery of osteogenic factors.






Material Development
Material
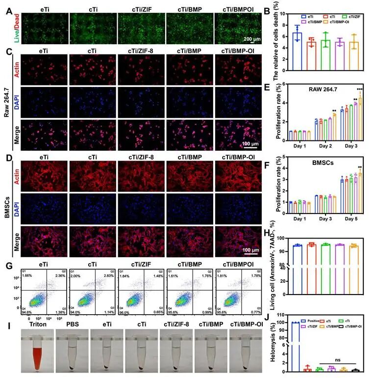
The functional scaffold system developed in this study is composed of three core materials: a 3D-printed porous titanium alloy scaffold as the main framework; a thermosensitive collagen hydrogel as the early-release carrier; and zeolitic imidazolate framework (ZIF-8) nanoparticles as the sustained-release unit.
Function
The functional design of this system demonstrates a clear synergistic and sequential logic. The titanium alloy scaffold primarily provides mechanical support and a macroscopic spatial structure for bone ingrowth. The thermosensitive hydrogel and ZIF-8 together create a "rapid-sustained" two-stage release system: the hydrogel rapidly releases the immunomodulator 4-OI upon body temperature stimulation to regulate the inflammatory microenvironment early on; meanwhile, ZIF-8 slowly degrades to achieve a long-term, stable release of the osteogenic factor BMP-9, continuously inducing osteogenic differentiation and thereby synergistically promoting bone integration.
Original Source
Journal Name: Theranostics
Publication Date: January 1, 2026
DOI: 10.7150/thno.120711
Research Team: Zhenjia Che, Xiao Sheng, Yanglin Wu, Binghao Lin, Kaihang Song, Qiyun Chen, Aopan Chen, Lingxuan Deng, Jing Chen, Ming Cai.
| Reminder: Beijing Beike New Material Technology Co., Ltd. supplies products only for scientific research, not for humans |
| All rights reserved © 2019 beijing beike new material Technology Co., Ltd 京ICP备16054715-2号 |