hotline:
17715390137
Tel/Wechat:
18101240246 (Technology)
0512-68565571
Email:mxenes@163.com (Sales Engineer)bkxc.bonnie@gmail.com
Scan the code to follow or search the official account on WeChat:
2D Materials Fronrier After paying attention,
click on the lower right corner to contact us,
Enter enterprise WeChat.
Professional Services Online
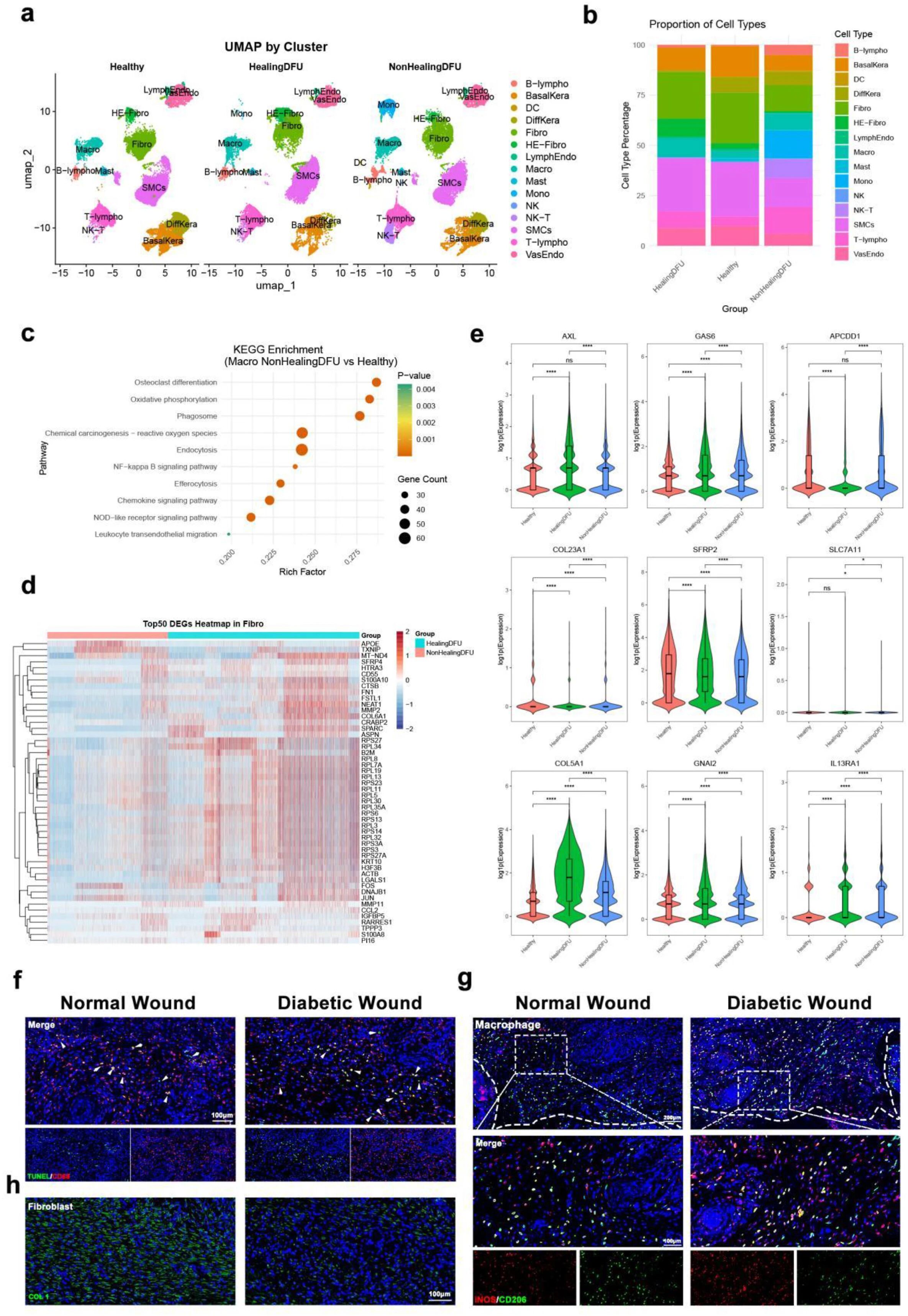
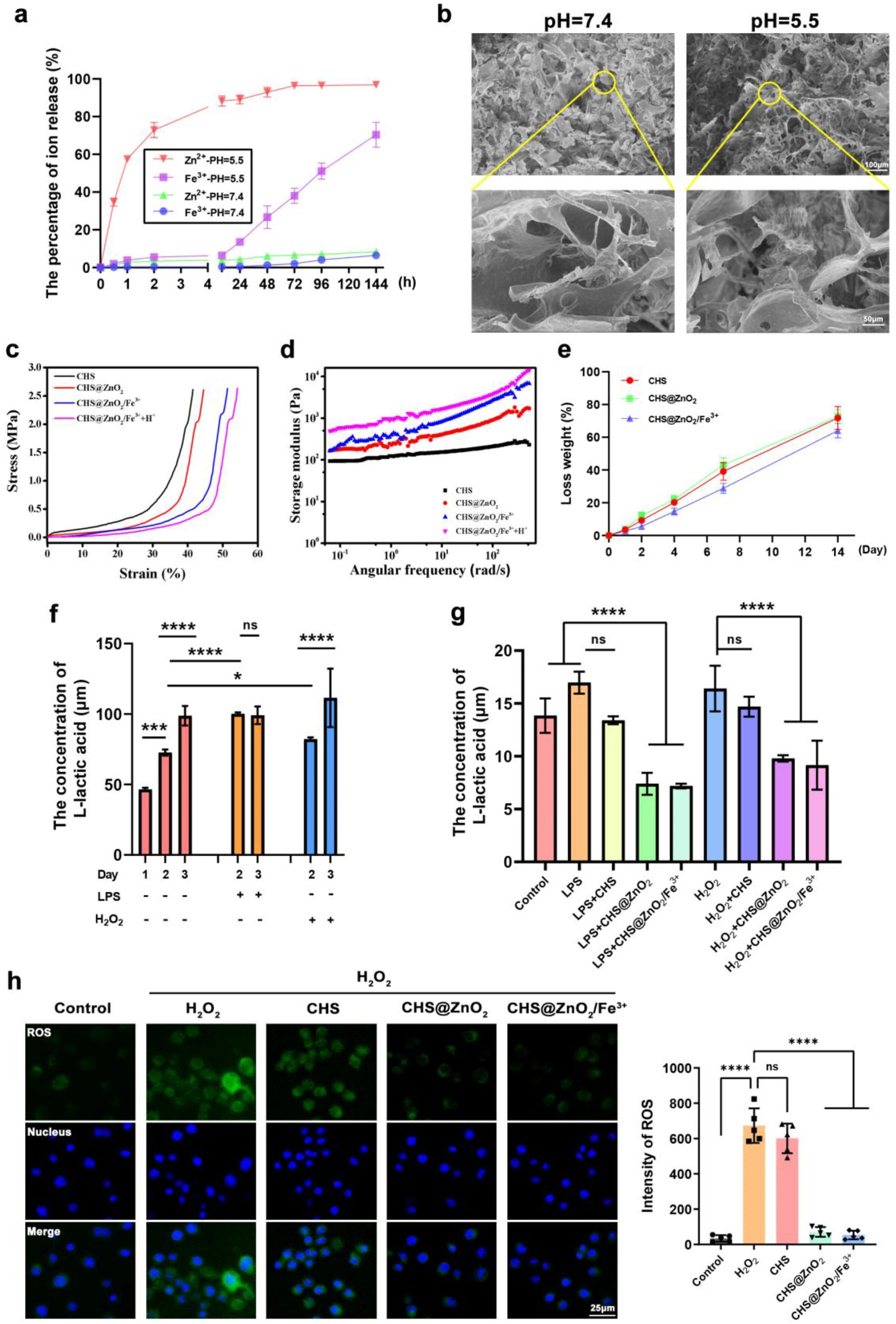
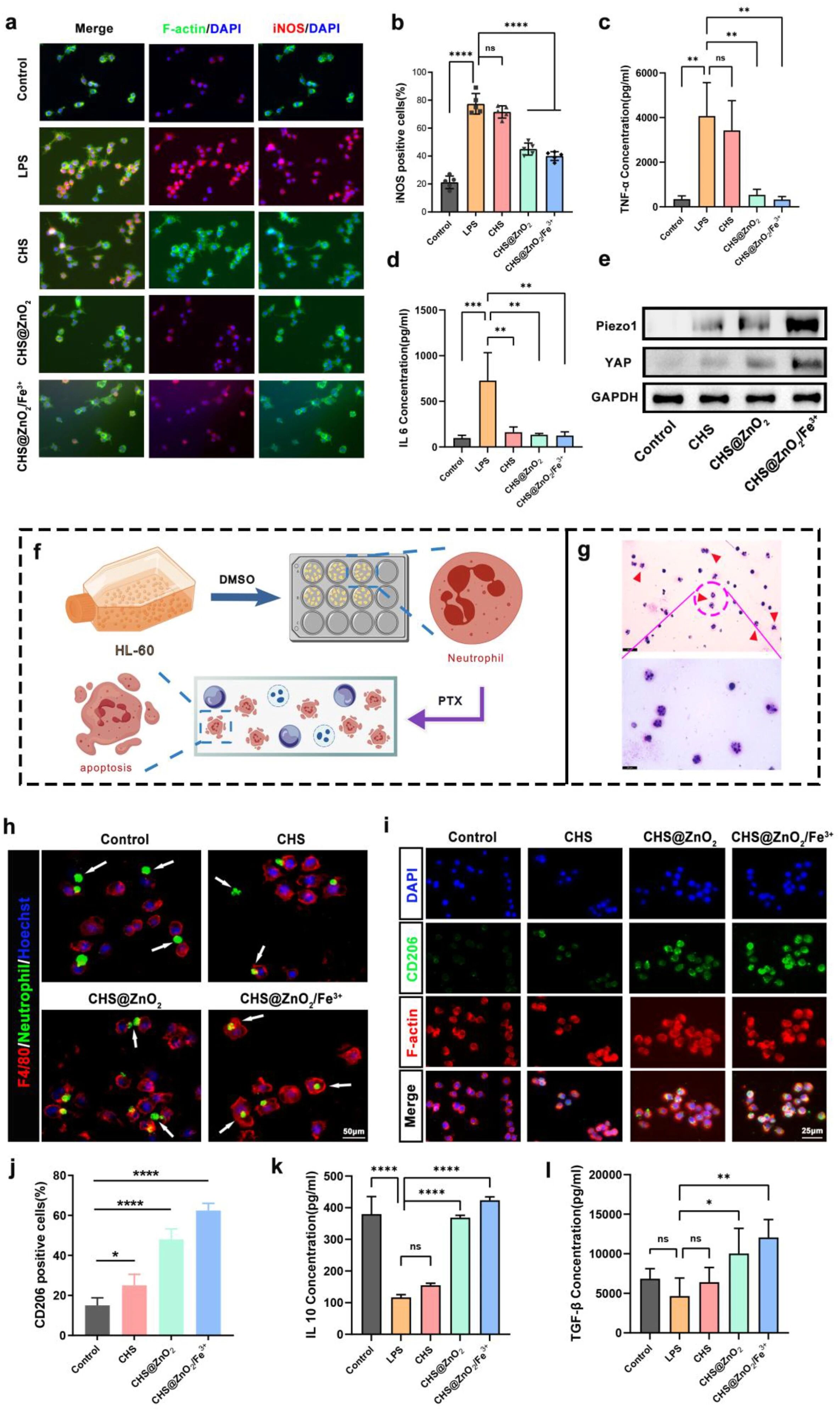
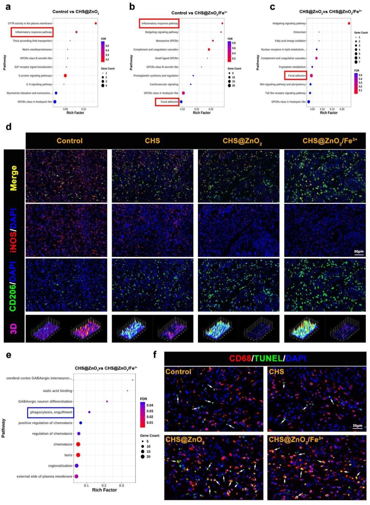
This study investigates how to use a novel dynamically responsive hydrogel to synergistically regulate the wound microenvironment and apply biophysical stimulation, thereby efficiently promoting the healing of chronic diabetic wounds. The research innovatively developed a hydrogel dressing with a dynamic network and tunable mechanical properties, which, through its reactive oxygen species-responsive characteristics and PIEZO1-mediated cellular mechanotransduction mechanism, enables precise intervention in multiple repair processes, including inflammation, oxidative stress, and angiogenesis. The related research findings were published under the title "Dynamically Responsive Hydrogel Combined with Mechanical Stimulation Promotes Diabetic Wound Healing via PIEZO1-Mediated Erythrocyte Mechanotransduction" in the well-known biomaterials journal Bioactive Materials.






| Reminder: Beijing Beike New Material Technology Co., Ltd. supplies products only for scientific research, not for humans |
| All rights reserved © 2019 beijing beike new material Technology Co., Ltd 京ICP备16054715-2号 |