购物车 0 注 册   |   登 录

学术前沿

 
联系我们

咨询热线:

17715390137

18101240246

18914047343

邮件:mxenes@163.com

扫码关注或微信搜索公众号:

二维材料Fronrier
关注后点击右下角联系我们,

进入企业微信。

专业服务在线

学术前沿
您的位置: 首页 > 学术前沿 > MXene 生物医学

IF:19!微孔微凝胶组装调控骨再生与成骨

文章来源:北科纳米专业的纳米材料合成专家 浏览次数:2时间:2026-02-26 设计合成:18101240246


摘要:


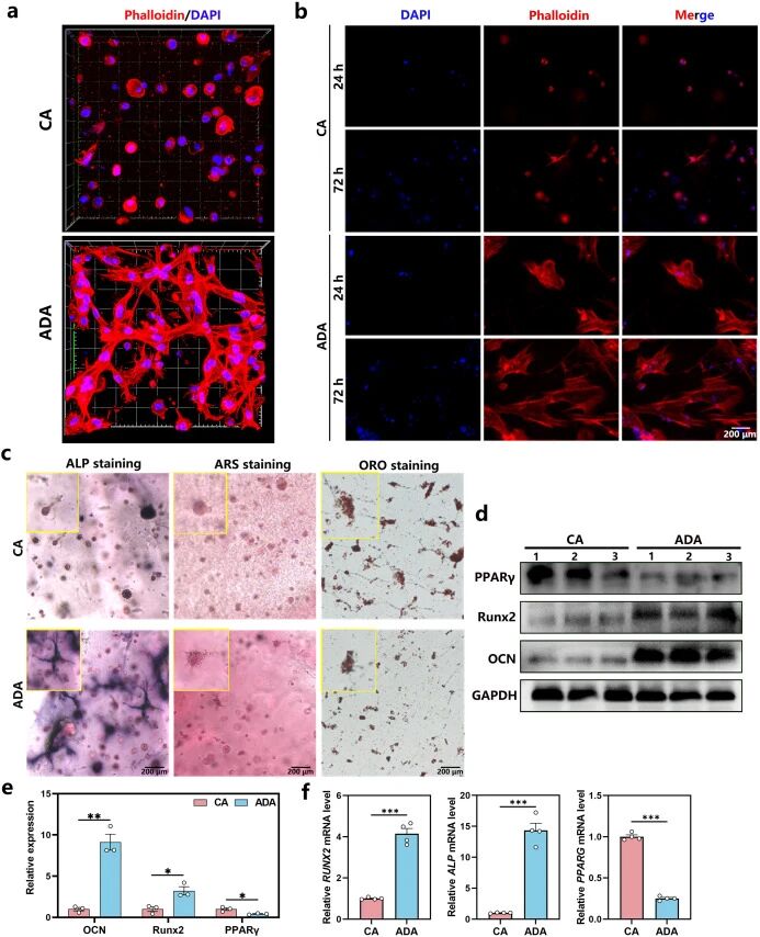
本研究围绕骨骼再生需求构建微孔微凝胶组装体系,通过调控材料刚度实现前体细胞的有效招募,同时促进细胞的骨生成分化进程,为骨再生支架的设计提供了全新的研究思路,明确了微凝胶微结构与力学性能对骨相关细胞行为的调控作用。


骨骼再生生物材料需兼具结构支撑、生物信号传导及骨祖细胞招募的核心功能;现有合成生物材料的网格结构需通过蛋白水解重塑实现细胞渗透,这一特性极大限制了骨再生的推进过程,骨再生支架的结构与性能亟待优化。


主要内容


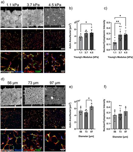
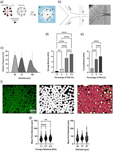
以转谷氨酰胺酶交联聚乙二醇为基材制备微孔微凝胶组装体,通过约束方式调控材料刚度,探究该生物材料对骨髓间质细胞的招募、细胞行为调控及骨生成分化的影响,解析微凝胶结构与力学特性在骨再生过程中的作用机制。


研究设计

采用约束转谷氨酰胺酶交联方式制备不同刚度的TG-PEG微孔微凝胶;以人类骨髓间质细胞为实验载体,分析材料刚度对细胞扩散、信号激活及细胞招募的作用;对比微孔微凝胶与大块水凝胶中细胞的骨生成分化差异;体外验证微凝胶对骨缺陷区域细胞的招募效果。


结果


不同刚度的微孔微凝胶可适配骨髓间质细胞的生长需求,材料刚度的提升可优化细胞扩散状态、激活相关细胞信号,同时强化细胞招募效应;在骨诱导因子刺激下,微凝胶上细胞的骨生成分化水平显著优于大块水凝胶体系;微孔微凝胶可通过刚度调控实现骨缺陷部位的细胞招募。


思路延伸


可基于微孔微凝胶的可调刚度与微尺度孔隙特征,进一步开展骨再生支架多性能协同优化研究;深入挖掘材料微结构与力学性能对骨谱系细胞分化的调控机制,拓展微凝胶组装材料在骨组织再生研究中的应用范畴。


原文来源



1. 期刊:Advanced Functional Materials

2. 发表时间:2025-12-22

3. DOI:10.1002/adfm.202512924

4. 作者:Silvia Pravato、Haishuo Guan、Bianca M. Carrara、Mira Jacobs、Matteo Monticelli、Lukas Moser、Thomas Moragues、Andrew J. deMello、Tomaso Zambelli、Martin Ehrbar





       北科纳米-学术前沿公众号
二维材料Frontier 生物纳米材料前沿 MXenes Frontier 纳米医学Frontier

 

温馨提示:北京北科新材科技有限供应产品仅用于科研,不能用于人体。部分网站示意图源自互联网,图片仅供参考,请以实际测试结果为准,如有侵权请联系我们立即删除。产品参数仅供参考,请以实际值为准!
版权所有 © 2019 北京北科新材科技有限公司
All rights reserved. 京ICP备16054715号-2
纳米合成
18101240246
电话咨询
17715390137
扫一扫

扫一扫