咨询热线:
17715390137
18101240246
18914047343
邮件:mxenes@163.com
扫码关注或微信搜索公众号:
二维材料Fronrier
关注后点击右下角联系我们,
进入企业微信。
专业服务在线
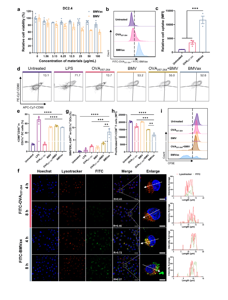
由于肺部的血管网络和免疫抑制微环境,肺转移在癌症治疗中构成挑战。传统的皮下疫苗通常无法在转移部位引发局部免疫反应。为此,利用工程化大肠杆菌中表达 ClyA-OVA257-264 的细菌膜囊泡,开发了一种可吸入的纳米疫苗 BMVax(细菌膜基疫苗)。保留免疫刺激膜蛋白的蛋白质组学实现了高效的抗原共递送。BMVax 确保了抗原交叉呈现(比抗原+BMV 组合增加 2.2 倍),推动了强健的抗原特异性 T 细胞增殖。吸入会激发气管支气管淋巴结的强烈免疫反应,增强生殖中心 B 细胞(≈5.8 倍)、滤泡辅助 T 细胞(≈4.9 倍)和成熟树突状细胞(≈2.5 倍),实现 83.3%的肺转移预防率。在 B16-OVA 肺转移模型中,吸入式 BMVax 在肿瘤抑制方面优于皮下给药。它能使淋巴结中胚中心 B 细胞数量翻倍,滤泡辅助 T 细胞数量增加 2.9 倍,肺组织中抗原特异性 T 细胞的数量比皮下免疫多出 2.9 倍。肿瘤浸润 T 细胞表现出增强的细胞毒性和增殖能力,强化了其相较皮下免疫的治疗优势。这些发现凸显了 BMVax 作为一种吸入型癌症疫苗的潜力,能够激发强烈的免疫反应,有效对抗肺部转移性恶性肿瘤。

该研究以题为“Inhalable Nanovaccine Based on Bioengineered Bacteria-Derived Membrane Vesicles Against Lung Metastasis”发表在Advanced Materials上。

可吸入纳米疫苗对抗肺转移的示意图,该疫苗利用生物工程细菌衍生的膜囊泡。通过基因工程,模型抗原OVA257-264在细菌中表达并呈现在其膜上。随后从这些工程化细菌中提取细菌膜囊泡,构建可吸入纳米疫苗(BMVax)。经肺部直接递送后,BMVax被肺泡中的抗原呈递细胞(APCs)高效内化,随后迁移至气管支气管淋巴结(TBLNs)以启动抗原特异性T细胞和B细胞反应。该过程催化强烈的生发中心(GC)反应,从而增强黏膜免疫。与皮下接种相比,BMVax的肺部直接递送能更有效地募集抗原特异性T细胞至肺部,并促进组织驻留记忆T细胞的形成,确保持续的免疫监视。因此,BMVax的肺部直接递送对肺转移提供了显著保护,凸显其作为有效且优势疫苗的潜力。

BMVax的制备与表征。a) BMV及BMVax制备流程示意图。b) pBAD-ClyA-OVA质粒的遗传结构。c) 采用抗HA抗体对ClyA-OVA融合蛋白表达进行的Western blot分析。d) OVA257-264、BMV及BMVax在PBS中的Zeta电位。e) BMV与BMVax在PBS中的粒径分布。f) BMV及BMVax的透射电镜图像。g) 不同时间点BMV及BMVax在PBS中的Z平均粒径与多分散指数(PDI)。h) 通过LC-MS/MS鉴定的BMVax中不同蛋白质种类数量。数据以均值±标准误表示(n=3)
可吸入BMVax纳米疫苗诱导的气管支气管淋巴结体内免疫反应评估。a) 评估BMVax纳米疫苗触发的体内免疫反应的实验时间线。b,c) 代表性流式细胞图(b)显示不同处理组小鼠淋巴结单细胞悬液中B220+ B细胞的比例及统计学数据(c)显示淋巴结总细胞群中B220+ B细胞的比例。d,e) 代表性流式细胞图(d)及统计学数据(e)显示B220+细胞中CD38−GL7+细胞的比例。f) 统计学数据显示B220+细胞中CD95+GL7+细胞的比例。g) 统计学数据显示CD4+细胞在CD3+ T细胞中的比例。h) 统计学数据显示CD4+CD3+ T细胞中CXCR5+细胞的比例。i,j) 统计学数据显示CD4+CD3+ T细胞中 ICOS +CXCR5+细胞(i)和PD1+CXCR5+细胞(j)的比例。k–m) 代表性流式细胞图(k)显示不同处理组小鼠淋巴结单细胞悬液中CD11c+ DCs的比例及统计学数据显示CD11c+ DCs在淋巴结总细胞群(l)和DCs中CD80+CD86+细胞(m)中的比例。n,o) 代表性流式细胞图(n)及统计学数据(o)显示CD11c+ DCs中siinfekl-H2Kb+细胞的比例。数据以均值±标准误表示(n = 5)。统计学显著性通过GraphPad Prism软件中的单因素方差分析(one-way ANOVA)计算。

总结
肺是多种癌症转移的主要部位,但传统皮下疫苗难以在肺部诱发局部免疫应答。为解决这一问题,研究人员开发了一种基于工程细菌膜囊泡的可吸入纳米疫苗——BMVax。它通过基因工程改造的大肠杆菌表达ClyA-OVA抗原,形成具有均匀纳米尺寸和良好稳定性的膜囊泡,能有效保留免疫刺激蛋白与抗原。
在动物实验中,吸入BMVax可显著激活气管支气管淋巴结中的免疫细胞,包括生发中心B细胞、滤泡辅助T细胞和成熟树突状细胞,并在肺组织中大幅增加抗原特异性T细胞数量。在黑色素瘤肺转移模型中,BMVax表现出优异的预防和治疗效果,实现83.3%的完全预防率,明显优于皮下接种。该疫苗不仅能诱导局部强效免疫应答,还能促进系统性免疫记忆,为开发针对肺转移的可吸入癌症疫苗提供了新策略。
参考文献:
DOI: 10.1002/adma.202506174
![]() |
![]() |
![]() |
![]() |
| 二维材料Frontier | 生物纳米材料前沿 | MXenes Frontier | 纳米医学Frontier |
|
版权所有 © 2019 北京北科新材科技有限公司
All rights reserved. 京ICP备16054715号-2 |
扫一扫