IF : 10.2 !镇痛加注NIR-II光热水凝胶:兼顾抗感染与精准疼痛管理的新型科研方案
QQ学术交流群:1092348845
详细介绍
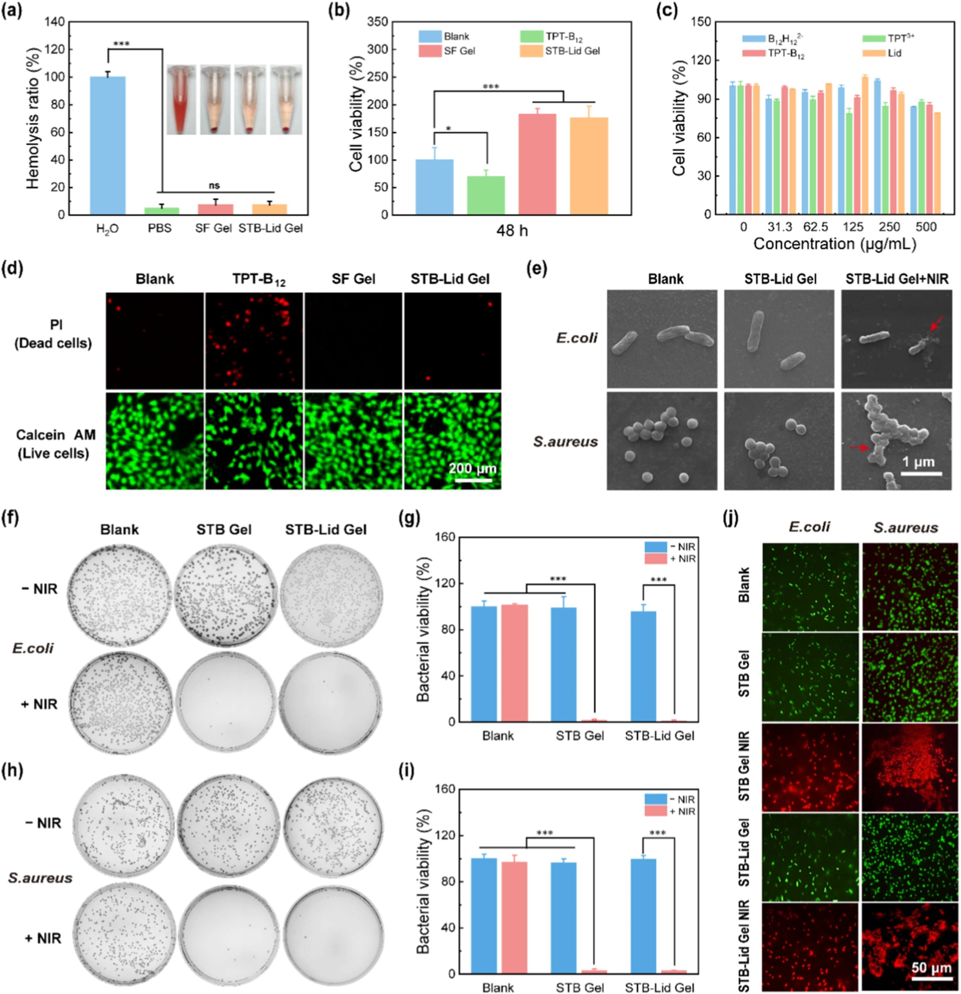
本文研究了光热疗法(PTT)在细菌感染伤口治疗中的应用局限及解决方案,聚焦感染和PTT引发的伤口疼痛被忽视这一研究空白,系统性探索细菌感染伤口疼痛的管理策略,开发了一种兼具持续受控镇痛与光热抗菌功能的新型水凝胶(STB-Lid凝胶)。研究通过合理设计水凝胶组成,实现光热抗菌与精准镇痛的协同作用,缓解PTT相关急性疼痛、减轻局部炎症,进而推动伤口愈合,凸显了PTT相关急性疼痛缓解在伤口愈合过程中的重要性,为感染伤口的联合治疗提供了新的科研思路。该文献发表于《Materials Today Bio》期刊。
创新点
01
研究视角创新
突破现有PTT研究多聚焦抗菌效果、忽视疼痛管理的局限,将PTT抗菌与精准镇痛相结合,系统性探究感染及PTT引发的伤口疼痛对愈合的影响,填补相关研究空白。
02
材料设计创新
构建共载镇痛剂与NIR-II光热剂的复合水凝胶体系,实现“光热抗菌+持续镇痛”双重功能协同,既发挥PTT的抗菌优势,又通过镇痛剂可控释放缓解治疗相关疼痛。
03
作用机制创新
实现光热效应与药物释放的联动调控,NIR-II激光照射下,既介导PTT清除细菌,又能增强镇痛剂释放,形成“抗菌-镇痛-促愈合”的良性循环。
图文导图
材料开发
材料 / material
以丝纤维素(SF)为水凝胶基质,共载利多卡因(Lid)作为镇痛剂,以及新型第二近红外窗(NIR-II)光热剂(TPT-B 12),共同构建STB-Lid凝胶体系。
功能 / Function
一是持续镇痛功能,凝胶中储存的利多卡因可实现持续释放,缓解感染及PTT引发的局部疼痛;二是光热抗菌功能,在NIR-II激光照射下,介导PTT清除伤口细菌;三是协同促愈合功能,通过抗菌与镇痛双重作用,减轻局部炎症,为伤口愈合创造良好微环境。
思路延伸
① 优化水凝胶基质性能
可筛选不同类型的生物相容性材料,与原有丝纤维素(SF)基质进行复合改性,进一步优化水凝胶的机械强度、降解速率及药物缓释性能,提升材料与伤口组织的生物适配性,减少局部组织刺激,为功能发挥提供更稳定的载体基础。
② 拓展试剂组合与适用场景
可替换体系中的光热剂与镇痛剂类型,探索不同作用机制的试剂组合,例如选用不同波段响应的NIR-II光热剂、不同作用时长的镇痛剂,适配不同类型、不同严重程度的感染伤口,拓展该复合水凝胶体系的临床科研适用场景。
③ 精准调控双重功能匹配度
可深入探究NIR-II激光光热强度与镇痛剂释放速率之间的调控关系,通过优化光照参数、凝胶组分比例,实现抗菌效果与镇痛效果的精准匹配,避免因药物释放不足或过量影响治疗效果,为同类复合功能水凝胶的研发提供可借鉴的调控思路。
原文来源
期刊名称:Materials Today Bio
发布日期:2026-03-02
DOI:10.1016/j.mtbio.2026.102995
研发团队:Na Zhou, Wenjing Wang, Lian Xu, Aining Zhang, Xiaohuan Lu, Yu-Pei Chen, Shiwen Fan, Tianhao Zhang, Changjiang Yu, Xiao-Qiang Wang, Daan Fu
- 上一款: IF:20.3|MSC纳米囊泡水凝胶促骨再生
- 下一款: Bioactive Materials|离子

学术前沿