hotline:
17715390137
Tel/Wechat:
18101240246 (Technology)
0512-68565571
Email:mxenes@163.com (Sales Engineer)bkxc.bonnie@gmail.com
Scan the code to follow or search the official account on WeChat:
2D Materials Fronrier After paying attention,
click on the lower right corner to contact us,
Enter enterprise WeChat.
Professional Services Online
Abstract:
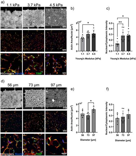
This study focuses on constructing a microporous microgel assembly system to meet the demands of bone regeneration. By regulating the stiffness of the material, it achieves effective recruitment of progenitor cells while promoting the osteogenic differentiation process of the cells. It provides a new research approach for the design of bone regeneration scaffolds and clarifies the regulatory effects of microgel microstructure and mechanical properties on bone-related cell behavior.



| Reminder: Beijing Beike New Material Technology Co., Ltd. supplies products only for scientific research, not for humans |
| All rights reserved © 2019 beijing beike new material Technology Co., Ltd 京ICP备16054715-2号 |